首页 > 医疗资讯/ 正文
蛋白质稳态是细胞内蛋白质合成、折叠、运输与降解等过程的动态平衡。癌细胞因快速增殖和恶劣的微环境,常面临蛋白质合成压力和错误折叠蛋白累积,故高度依赖蛋白质稳态网络的调节机制。蛋白酶体是细胞内主要的蛋白降解系统,蛋白酶体抑制剂如硼替佐米在多发性骨髓瘤中表现出显著疗效,成为一线治疗药物。然而,在其他恶性肿瘤,尤其是急性髓系白血病(AML)中,蛋白酶体抑制剂的临床疗效有限,机制尚不清楚。 AML起源于造血干/祖细胞,蛋白质稳态调控与正常造血干细胞存在独特关联。造血干细胞天然依赖低蛋白合成、高自噬活动及热休克响应以维持功能和稳态,AML可能利用类似机制抵御蛋白酶体抑制。因此,探索AML中蛋白质稳态网络的调控机制,对攻克其耐药性、开发有效治疗手段至关重要。

近期,发表在Blood杂志上的一项研究揭示了AML细胞为何对蛋白酶体抑制剂具有耐药性,AML细胞通过激活热休克转录因子1(HSF1)与自噬途径维持蛋白质稳态,从而逃避蛋白酶体抑制剂的致死效应。阻断HSF1或自噬途径,尤其是两者联合抑制,能够显著破坏AML细胞蛋白质稳态,激活终末整合应激反应(ISR),导致蛋白合成下降、细胞凋亡增加,明显抑制AML的增殖与进展。这不仅深化了我们对AML蛋白质稳态网络的认识,也为AML的精准治疗提供了潜在新靶点。

急性髓系白血病(AML)中的蛋白质稳态网络与蛋白酶体抑制剂无效性
研究团队使用多种人AML细胞系(OCI-AML3、OCI-AML2、MV4-11、TF-1a)及多发性骨髓瘤细胞系,评估蛋白酶体抑制剂硼替佐米和卡非佐米对蛋白质稳态的影响。通过特异性荧光探针检测未折叠蛋白含量,RNA测序分析转录调控变化,Western印迹验证关键蛋白表达。利用CRISPR/Cas9技术敲除HSF1,及siRNA沉默PERK,检测细胞对蛋白酶体抑制的敏感性。通过双荧光自噬报告基因监测自噬流量变化。联合使用蛋白酶体抑制剂和自噬抑制剂Lys05,评估协同效应。通过体内异种移植模型验证治疗效果。最后,检测16例AML患者原代细胞对联合治疗的响应及对正常造血干细胞的选择性毒性。
1.蛋白酶体抑制剂在AML中无法有效破坏蛋白质稳态
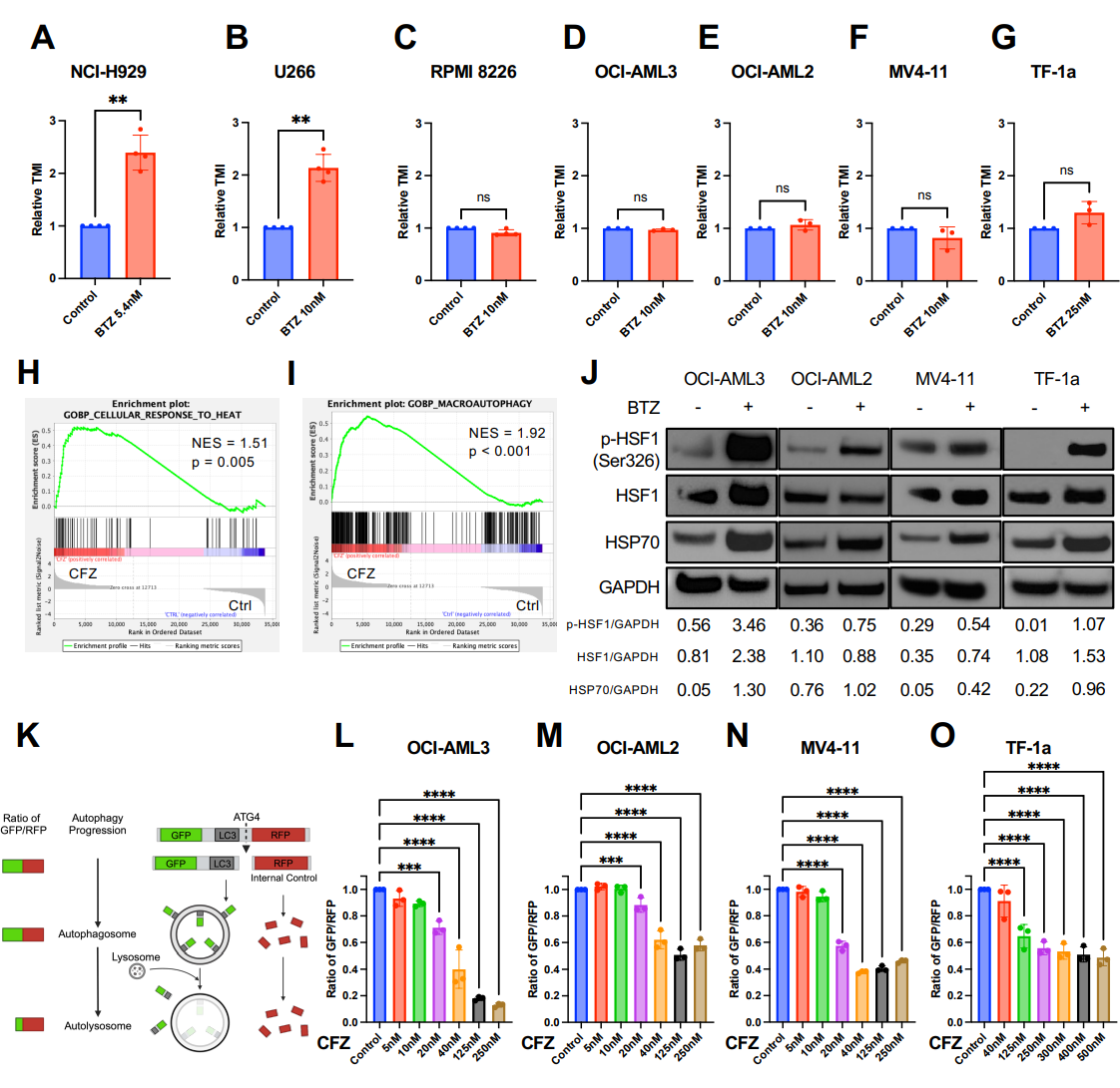
多发性骨髓瘤细胞在硼替佐米处理后,未折叠蛋白显著增加,表现出蛋白质稳态破坏;而AML细胞对同剂量蛋白酶体抑制剂无明显未折叠蛋白积累,蛋白质稳态未被有效破坏。蛋白酶体活性检测证实药物作用有效,耐药并非基于药物失败或基线蛋白酶体活性差异。
2. AML细胞激活HSF1和自噬作为适应性保护机制
RNA测序及基因富集分析显示AML细胞在蛋白酶体抑制后,热休克响应和自噬相关基因显著上调。Western免疫印迹证实HSF1激活(Ser326磷酸化)及其靶基因HSP70表达上升。双荧光报告基因实验揭示自噬流量增加,表明AML细胞通过激活这两条通路来抵御蛋白酶体抑制带来的蛋白稳态压力。
3. 敲除HSF1增强AML对蛋白酶体抑制剂敏感性
CRISPR敲除HSF1后,AML细胞在蛋白酶体抑制剂处理下出现大量未折叠蛋白积累,蛋白质稳态显著受损。HSF1缺失使AML细胞增殖受阻,细胞存活率降低,且在体内AML异种移植模型中,HSF1缺失显著减缓病程进展,延长小鼠存活期。蛋白酶体抑制剂在HSF1缺失的AML细胞中疗效增强。
4. 联合抑制蛋白酶体与自噬导致AML蛋白稳态崩溃,细胞死亡
Lys05作为自噬抑制剂,与蛋白酶体抑制剂联用显著增加AML细胞内未折叠蛋白量,细胞活力与增殖受到协同抑制。异种移植模型中,联合治疗显著减少AML肿瘤负荷,延长动物生存,且对正常造血干细胞毒性有限,显示良好安全性与选择性。
5. 蛋白稳态破坏激活终末整合应激反应(ISR)
蛋白酶体抑制结合HSF1缺失,或蛋白酶体抑制联用自噬抑制,均激活ISR通路,表现为EIF2α磷酸化升高,ATF4及CHOP表达增加,抑制蛋白合成,促进细胞凋亡。其中,HSF1缺失时ISR激活依赖PERK激酶;而联合自噬抑制时则主要依赖PKR激酶,揭示ISR激活机制的差异性。
6. 原代AML干/祖细胞对蛋白稳态破坏高度敏感
16例患者原代AML细胞经联合治疗后蛋白合成明显抑制,凋亡显著增加,且形成能力明显下降。相比之下,正常供者来源的CD34+造血干/祖细胞受影响较小,维持良好功能。体内实验亦证实联合治疗对正常造血系统影响有限,提示潜在临床应用的治疗窗口。

图:AML细胞在蛋白酶体抑制作用下会激活适应性蛋白质稳态通路
综上,本研究系统性揭示了AML细胞通过激活HSF1及自噬途径保护蛋白质稳态,抵御蛋白酶体抑制剂的抗癌效应。靶向蛋白质稳态的多重适应性机制,尤其是联合抑制蛋白酶体与自噬,能够打破AML细胞的保护屏障,诱导终末整合应激反应,抑制蛋白质合成,促进细胞凋亡,显著延缓疾病进展并改善生存。针对蛋白质稳态网络的治疗策略为AML提供新的精准靶向手段,具有广泛的应用前景。
原始出处
Lam K, Kim YJ, Tan EL, Ong CM, Liu AZ, Zhou FJ, Sunshine MJ, Chua B, Vicenzi S, Chen KZ, Yu H, Ford P, Zhou JH, Hong Y, Bennett EJ, Crews LA, Ball ED, Signer R. The Proteostasis Network is a Therapeutic Target in Acute Myeloid Leukemia. Blood. 2025 Oct 20:blood.2024026749. doi: 10.1182/blood.2024026749. Epub ahead of print. PMID: 41111393.
本文相关学术信息由梅斯医学提供,基于自主研发的人工智能学术机器人完成翻译后邀请临床医师进行再次校对。如有内容上的不准确请留言给我们。
猜你喜欢
- 研究发现免疫细胞协同合作捕食细菌
 - 零食怎么吃才不会变胖 三种巧吃零食攻略请收好
 - 孕妇生娃时血管爆裂命悬一线 几乎全身换血脱险
 - J Cosmet Dermatol:含有薄荷醇、水杨酸和泛醇的热处理发酵粘液乳杆菌LM1020 可促进雄激素性脱发患者的头发生长并调节头发头皮微生物组平衡:双盲、随机和安慰剂对照临床试验
 - 小米八宝饭的做法-甜味蒸菜谱
 - 运动减肥要如何饮食?运动减肥期间正确的饮食方法
 - 【柳叶刀•肿瘤学】IMWG关于多发性骨髓瘤CAR-T治疗和反应评估的共识指南
 - 拜耳放弃研发P2X3受体拮抗剂eliapixant
 - 杭州馨紫罗兰月子会所坐月子 妈妈跟宝宝都烫伤了?
 - 北京中医药大学揭秘黄芪甲苷III激活RXRa机制,心力衰竭治疗迎来曙光!
 
- 搜索
 - 
        
 
- 1000℃李寰:先心病肺动脉高压能根治吗?
 - 1000℃除了吃药,骨质疏松还能如何治疗?
 - 1000℃抱孩子谁不会呢?保护脊柱的抱孩子姿势了解一下
 - 1000℃妇科检查有哪些项目?
 - 1000℃妇科检查前应做哪些准备?
 - 1000℃女性莫名烦躁—不好惹的黄体期
 - 1000℃会影响患者智力的癫痫病
 - 1000℃治女性盆腔炎的费用是多少?
 
- 标签列表
 - 
        
- 星座 (702)
 - 孩子 (526)
 - 恋爱 (505)
 - 婴儿车 (390)
 - 宝宝 (328)
 - 狮子座 (313)
 - 金牛座 (313)
 - 摩羯座 (302)
 - 白羊座 (301)
 - 天蝎座 (294)
 - 巨蟹座 (289)
 - 双子座 (289)
 - 处女座 (285)
 - 天秤座 (276)
 - 双鱼座 (268)
 - 婴儿 (265)
 - 水瓶座 (260)
 - 射手座 (239)
 - 不完美妈妈 (173)
 - 跳槽那些事儿 (168)
 - baby (140)
 - 女婴 (132)
 - 生肖 (129)
 - 女儿 (129)
 - 民警 (127)
 - 狮子 (105)
 - NBA (101)
 - 家长 (97)
 - 怀孕 (95)
 - 儿童 (93)
 - 交警 (89)
 - 孕妇 (77)
 - 儿子 (75)
 - Angelababy (74)
 - 父母 (74)
 - 幼儿园 (73)
 - 医院 (69)
 - 童车 (66)
 - 女子 (60)
 - 郑州 (58)