首页 > 医疗资讯/ 正文
脊髓损伤作为一种罕见的神经系统疾病,其低发病率和高度异质性使得开展随机对照试验面临重重挑战。当前尚无有效药物治疗方案能够修复受损脊髓,导致患者长期生活质量严重受损,为解决临床试验中患者招募困难和小样本量的问题,研究者提出合成对照这一创新概念,即利用数据驱动模型预测患者在标准治疗下的神经功能恢复情况。作为单臂试验中的虚拟对照,从而避免随机分组并最大化接受实验性治疗的患者比例,欧洲药品管理局近年已明确认可单臂试验在罕见病中的适用性,但合成对照的实际效果仍需系统验证。本研究旨在通过脊髓损伤这一典型罕见病,全面评估合成对照在临床试验中的可行性,重点探索不同机器学习模型在预测神经恢复方面的性能,并通过模拟试验和真实世界案例验证其在减少队列异质性和降低样本量方面的潜力。

研究基于欧洲多中心脊髓损伤研究和美国Sygen试验的数据,共纳入EMSCI数据库中4196名患者和Sygen试验中587名患者用于外部验证。所有患者均接受国际脊髓损伤神经分类标准评估,包括节段运动评分、感觉评分、美国脊髓损伤协会损害量表分级、神经损伤水平、年龄、性别及评估时间等变量,患者需在伤后98天内完成首次评估并在150天后进行随访评估。排除标准包括神经功能恶化、骶段以下损伤或AIS E级患者,以确保数据反映典型恢复轨迹。研究比较六种预测模型,包括线性回归、随机森林、极端梯度提升树三种传统方法,以及卷积神经网络、序列到序列变换器和图神经网络三种深度学习架构,这些模型专注于预测所有节段运动评分的完整序列,而非传统聚合指标,以更精细地捕捉恢复动态。
模型训练采用五折交叉验证,性能通过低于初始神经损伤水平的均方根误差进行量化,该指标消除了损伤水平对误差比较的影响,同时利用SHapley加性解释方法分析特征重要性,以揭示各变量对特定肌节恢复预测的贡献程度。为验证合成对照的实用性,研究设计了一套试验模拟框架,在无治疗干预前提下随机分配患者至对照组和零治疗组,后者通过严格匹配年龄、性别、损伤水平和严重程度等基线特征模拟自然恢复,合成对照通过将零治疗组基线数据输入最佳预测模型生成。结局指标为下肢运动评分从基线到随访的改善值,模拟重复500次以涵盖随机化过程的变异性。此外,研究还以近期完成的Nogo抑制在脊髓损伤试验为案例,比较合成对照与真实安慰剂组在上肢运动评分改善方面的差异,并进行样本量计算以评估单臂试验相对于随机对照试验的效率优势。

图1 研究设计概述
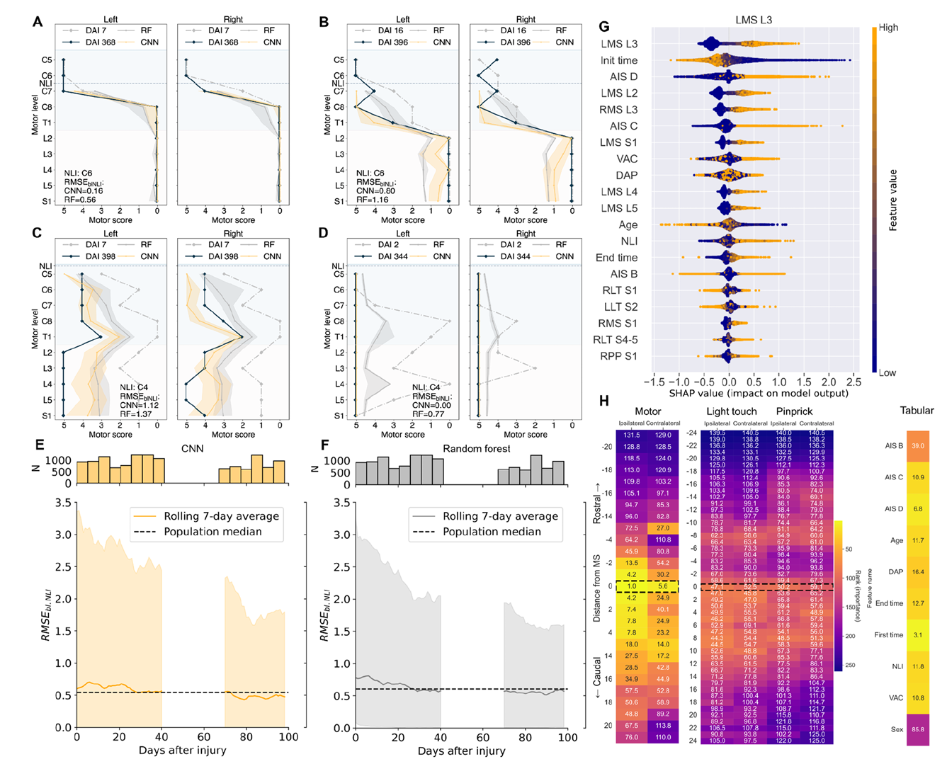
模型基准测试结果表明,卷积神经网络在预测节段运动评分序列方面表现最优,其在EMSCI数据集上的中位低于神经损伤水平均方根误差为0.55,在Sygen外部验证集上同样保持领先,其他模型中随机森林和极端梯度提升树的中位误差分别为0.61,而图神经网络和变换器表现稍逊,深度学习模型普遍优于线性与树模型,尤其在捕捉序列依赖性方面展现优势。代表性患者预测示例显示,卷积神经网络能够准确反映不同严重程度患者的恢复曲线,且预测不确定性随评估时间延后而降低,特征重要性分析揭示初始评估时间、近端运动评分、年龄、美国脊髓损伤协会损害量表分级和神经损伤水平是关键预测因子,运动评分的重要性随其与目标肌节距离的减小而增加,尾侧评分的影响显著高于头侧,而感觉评分重要性相对较低。
试验模拟结果显示,在200人队列的典型示例中,随机对照组与零治疗组的下肢运动评分改善均值为3.6点,反映出单纯随机化导致的组间差异,500次重复模拟中,随机对照的组间改善差异分布范围较宽,95百分位达2.40,而基于卷积神经网络的合成对照分布更集中,中位差异为0.16,95百分位为1.56,表明其能有效降低变异性。在不同队列规模、美国脊髓损伤协会损害量表分级组成和损伤类型下,合成对照的95百分位组间差异均低于随机对照,证明其在不同临床场景中的稳定性。NISCI案例研究中,合成对照与真实安慰剂组的上肢运动评分改善无显著差异,合成对照组中位改善值为13.42,安慰剂组为12.67,样本量计算显示,为检测5点治疗效应,单臂试验仅需44名患者,而随机对照试验需要122名患者,这一结果在不同参数估计下保持稳健,突显了合成对照在提升试验效率方面的巨大潜力。

图2 模型基准测试
本研究首次在脊髓损伤领域系统验证了合成对照的实用价值,通过全面比较六类预测模型,明确卷积神经网络在捕捉节段运动恢复序列方面的优势,其特征重要性分析不仅深化了对恢复机制的理解,还为模型可解释性提供支撑。试验模拟证实合成对照能有效控制组间变异,降低随机化带来的不确定性。案例研究进一步表明合成对照可与真实安慰剂组等效,且能大幅减少所需样本量。尽管合成对照未考虑安慰剂效应、治疗管理变化等混淆因素,但其在提高罕见病试验可行性方面展现显著优势。未来通过混合设计结合小规模实时对照组,可进一步验证合成对照的可靠性,同时整合影像学、组学等多模态数据将提升预测精度。总体而言,合成对照为罕见病临床研究提供了创新工具,有望加速有效疗法的开发与转化。
原始出处:
Lukas et al. BMC Medicine (2025) 23:581. https://doi.org/10.1186/s12916-025-04405-3
本文相关学术信息由梅斯医学提供,基于自主研发的人工智能学术机器人完成翻译后邀请临床医师进行再次校对。如有内容上的不准确请留言给我们。
- 搜索
-
- 1000℃李寰:先心病肺动脉高压能根治吗?
- 1000℃除了吃药,骨质疏松还能如何治疗?
- 1000℃抱孩子谁不会呢?保护脊柱的抱孩子姿势了解一下
- 1000℃妇科检查有哪些项目?
- 1000℃妇科检查前应做哪些准备?
- 1000℃女性莫名烦躁—不好惹的黄体期
- 1000℃会影响患者智力的癫痫病
- 1000℃治女性盆腔炎的费用是多少?
- 标签列表
-
- 星座 (702)
- 孩子 (526)
- 恋爱 (505)
- 婴儿车 (390)
- 宝宝 (328)
- 狮子座 (313)
- 金牛座 (313)
- 摩羯座 (302)
- 白羊座 (301)
- 天蝎座 (294)
- 巨蟹座 (289)
- 双子座 (289)
- 处女座 (285)
- 天秤座 (276)
- 双鱼座 (268)
- 婴儿 (265)
- 水瓶座 (260)
- 射手座 (239)
- 不完美妈妈 (173)
- 跳槽那些事儿 (168)
- baby (140)
- 女婴 (132)
- 生肖 (129)
- 女儿 (129)
- 民警 (127)
- 狮子 (105)
- NBA (101)
- 家长 (97)
- 怀孕 (95)
- 儿童 (93)
- 交警 (89)
- 孕妇 (77)
- 儿子 (75)
- Angelababy (74)
- 父母 (74)
- 幼儿园 (73)
- 医院 (69)
- 童车 (66)
- 女子 (60)
- 郑州 (58)