首页 > 医疗资讯/ 正文
乳制品,尤其是发酵乳制品,自古以来即被认为具有促进健康的功能。早期科学家如诺贝尔奖获得者伊利·梅奇尼科夫提出,发酵乳制品中的益生菌能抑制肠道有害菌,延缓衰老。现今,肠道微生物组被公认为人体健康的重要调节器,乳制品通过其丰富的生物活性成分,如γ-氨基丁酸(GABA)、共轭亚油酸(CLA)、乳铁蛋白、短链脂肪酸(SCFAs)等,调节肠道菌群及宿主免疫代谢,兼具营养与功能性。最新研究亦揭示乳制品可能通过改善代谢效率、减轻炎症,优化营养吸收,从而提升运动表现。

乳制品的营养与功能成分
牛奶主要成分包括水、乳糖、脂肪、蛋白质、矿物质与维生素。乳糖是其主要碳水化合物,通过小肠乳糖酶水解为葡萄糖与半乳糖,在发酵乳制品中,乳酸菌大量分解乳糖,显著降低乳糖含量,提升乳糖不耐症患者的耐受性。牛奶寡糖(BMOs)具备益生元特性,选择性促进双歧杆菌群生长,阻断病原菌黏附,维护肠道屏障。 蛋白质部分,酪蛋白占80%,乳清蛋白占20%,后者富含支链氨基酸。乳清蛋白及其消化产物释放多种具有抗菌、抗炎、降压等生物活性的肽段。
乳铁蛋白作为免疫调节剂,增强自然杀伤细胞活性,调控T细胞反应。脂质方面,牛奶含有丰富的饱和脂肪酸及对心血管有益的共轭亚油酸和短中链脂肪酸。 维生素D在牛奶中含量虽低,但具有多重健康益处,包括促进骨骼健康及免疫调节。矿物质如钙、磷、镁的生物利用率高,乳糖及酪蛋白磷肽协同促进钙吸收。 此外,乳脂球膜(MFGM)含有磷脂、蛋白质等具抗炎、抗菌及促进神经发育作用的活性分子。乳源外泌体和携带的miRNAs为新兴研究热点,它们稳定存在于胃肠道中,可能调节肠道免疫和菌群平衡。

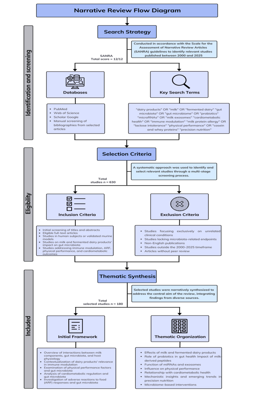
图:研究纳入流程图
发酵乳制品的微生物与营养特征
与经过巴氏杀菌或超高温处理(UHT)无活菌的牛奶不同,发酵乳制品如酸奶、干酪、克菲尔等富含活性益生菌,显著促进有益菌群如乳酸杆菌和双歧杆菌的生长,增加SCFAs产量,减少肠道炎症。不同发酵乳制品因微生物组成和发酵工艺差异,产生独特的风味和生物活性。
乳制品与肠道菌群的相互作用及免疫影响
肠道微生物组作为调节营养代谢与免疫功能的关键生态系统,其组成受出生方式、哺乳、抗生素使用及长期饮食模式等多因素影响。乳制品摄入能够改变肠道菌群结构,促进乳糖发酵及蛋白质耐受性,缓解乳糖不耐与牛奶蛋白过敏(CMPA)的症状。特定菌株通过促进调节性T细胞生成和SCFAs产生,支持免疫耐受与肠道屏障功能,有助于减轻食物过敏及系统性炎症。

图:发酵乳制品、肠道微生物群与免疫调节之间的分子相互作用
乳制品摄入与心血管代谢健康
大量流行病学与临床研究表明,适量摄入乳制品,尤其是发酵乳制品,与较低的高血压、肥胖、2型糖尿病及心血管疾病风险相关。乳制品中的钙、镁、钾及抗高血压肽类通过调节血压和脂质代谢发挥保护作用。发酵乳制品摄入还可降低促炎因子如IL-6及CRP水平,缓解慢性低度炎症。
肠道-心脏轴与乳制品的潜在作用
肠道菌群通过产生SCFAs、尿毒素、酚类代谢产物和三甲胺N氧化物(TMAO)等,影响血管功能、炎症状态及心脏健康。发酵乳制品可减轻餐后TMAO浓度升高,改善心力衰竭患者肠道菌群多样性及功能,提示其在心脏代谢疾病管理中的潜力。
体育锻炼、生活方式与乳制品-肠道微生物的交互影响
适度运动提升肠道菌群多样性及SCFAs生成,增强免疫与肠道屏障,助力代谢健康。发酵乳制品补充有助于运动后恢复,改善葡萄糖代谢,减轻肌肉酸痛,优化运动员肠道菌群结构,增强体能和免疫功能。
基因组学与个体化营养
借助高通量测序技术,肠道微生物组的基因组(宏基因组)分析揭示其与宿主代谢、免疫及药物反应的复杂关联。乳制品作为传统饮食的重要组成部分,其对微生物组的调节作用提示个体因微生物差异而异的营养反应,为精准营养策略提供基础。
讨论与展望
乳制品特别是发酵乳制品在维持肠道微生态平衡、调节免疫反应、缓解食物过敏、促进运动表现及改善心血管代谢健康方面发挥多重作用。乳制品中的生物活性成分与肠道益生菌协同作用,为开发个性化营养与治疗方案提供新方向。尽管观察性研究较多,未来需设计随机对照试验结合多组学数据,明确因果关系与个体差异。 此外,乳制品在食物过敏(如CMPA)及乳糖不耐症的管理中具潜在益处,发酵过程降低蛋白过敏原,增强免疫耐受。心血管保护与低度炎症缓解机制亦逐渐明确,结合运动等生活方式干预,乳制品可作为综合健康促进策略的一部分。 未来研究应关注乳源外泌体及miRNAs的生物利用度及功能验证,明确其在人体内的机制作用。个体肠道菌群差异性强调精准营养的重要性,常规微生物组检测或将成为临床营养评估新工具。
原始出处
Modrego, J.; Pantoja-Arévalo, L.; Gómez-Garre, D.; Gesteiro, E.; González-Gross, M. Dairy-Gut Microbiome Interactions: Implications for Immunity, Adverse Reactions to Food, Physical Performance and Cardiometabolic Health—A Narrative Review. Nutrients 2025, 17, 3312. https://doi.org/10.3390/nu17203312
本文相关学术信息由梅斯医学提供,基于自主研发的人工智能学术机器人完成翻译后邀请临床医师进行再次校对。如有内容上的不准确请留言给我们。
- 搜索
-
- 1000℃李寰:先心病肺动脉高压能根治吗?
- 1000℃除了吃药,骨质疏松还能如何治疗?
- 1000℃抱孩子谁不会呢?保护脊柱的抱孩子姿势了解一下
- 1000℃妇科检查有哪些项目?
- 1000℃妇科检查前应做哪些准备?
- 1000℃女性莫名烦躁—不好惹的黄体期
- 1000℃会影响患者智力的癫痫病
- 1000℃治女性盆腔炎的费用是多少?
- 标签列表
-
- 星座 (702)
- 孩子 (526)
- 恋爱 (505)
- 婴儿车 (390)
- 宝宝 (328)
- 狮子座 (313)
- 金牛座 (313)
- 摩羯座 (302)
- 白羊座 (301)
- 天蝎座 (294)
- 巨蟹座 (289)
- 双子座 (289)
- 处女座 (285)
- 天秤座 (276)
- 双鱼座 (268)
- 婴儿 (265)
- 水瓶座 (260)
- 射手座 (239)
- 不完美妈妈 (173)
- 跳槽那些事儿 (168)
- baby (140)
- 女婴 (132)
- 生肖 (129)
- 女儿 (129)
- 民警 (127)
- 狮子 (105)
- NBA (101)
- 家长 (97)
- 怀孕 (95)
- 儿童 (93)
- 交警 (89)
- 孕妇 (77)
- 儿子 (75)
- Angelababy (74)
- 父母 (74)
- 幼儿园 (73)
- 医院 (69)
- 童车 (66)
- 女子 (60)
- 郑州 (58)