首页 > 医疗资讯/ 正文
肝脏功能障碍的发生涉及代谢负荷过重、先天免疫激活、异物暴露及药物性肝损伤等多重因素,单一干预路径难以获得显著临床效果。营养补充剂及植物药的肝保护潜力,尤其是水飞蓟素这一从水飞蓟提取的多组分复合物,近年来备受关注。水飞蓟素主要含有水飞蓟宾(silibinin)为代表的多种黄酮木脂素,具有抗氧化、抗炎、免疫调节及抗纤维化等多重生物活性。
然而,水飞蓟素的临床应用受限于口服生物利用度低及复杂的药代动力学特征。 猪因其肝脏结构与人类极为相似,在肝脏病理机制及药物代谢研究中具备重要的桥梁价值。猪模型不仅在胆汁酸组成、肝细胞转运蛋白表达及肝微循环方面与人类高度一致,而且能模拟包括药物性肝损伤、酒精及高脂饮食诱导的脂肪肝、缺血再灌注损伤及部分肝切除后的肝脏再生等多种临床相关肝损伤类型,为水飞蓟素的转化研究提供了理想平台。

本综述聚焦于至2025年9月前发表的猪模型中水飞蓟素及其主要活性成分硒宾宁的药代动力学与肝保护作用研究。检索包括MEDLINE、Embase及Web of Science数据库,纳入明确标注水飞蓟素来源和组成、具备生化指标及组织学或分子病理学评估的猪体肝损伤干预研究。重点汇总不同肝损伤模型下水飞蓟素的给药方式、剂量、制剂类型及生物学效应,评估其与未结合药物浓度及肝脏暴露的关联性。排除缺乏关键方法学信息及未遵循动物伦理规范的研究。

图:水飞蓟素的全身性健康益处
水飞蓟素化学组分及制剂优化:水飞蓟素由硒宾宁、异硒宾宁、丝氯霉素、丝氯蒽宁等多种黄酮木脂素组成,不同天然来源和处理工艺影响其组成比例和生物活性。传统粉末制剂生物利用度低,先进制剂如磷脂复合物、自乳化系统、固体分散体和纳米悬浮液等显著提高水飞蓟素的溶出性和肝脏暴露。
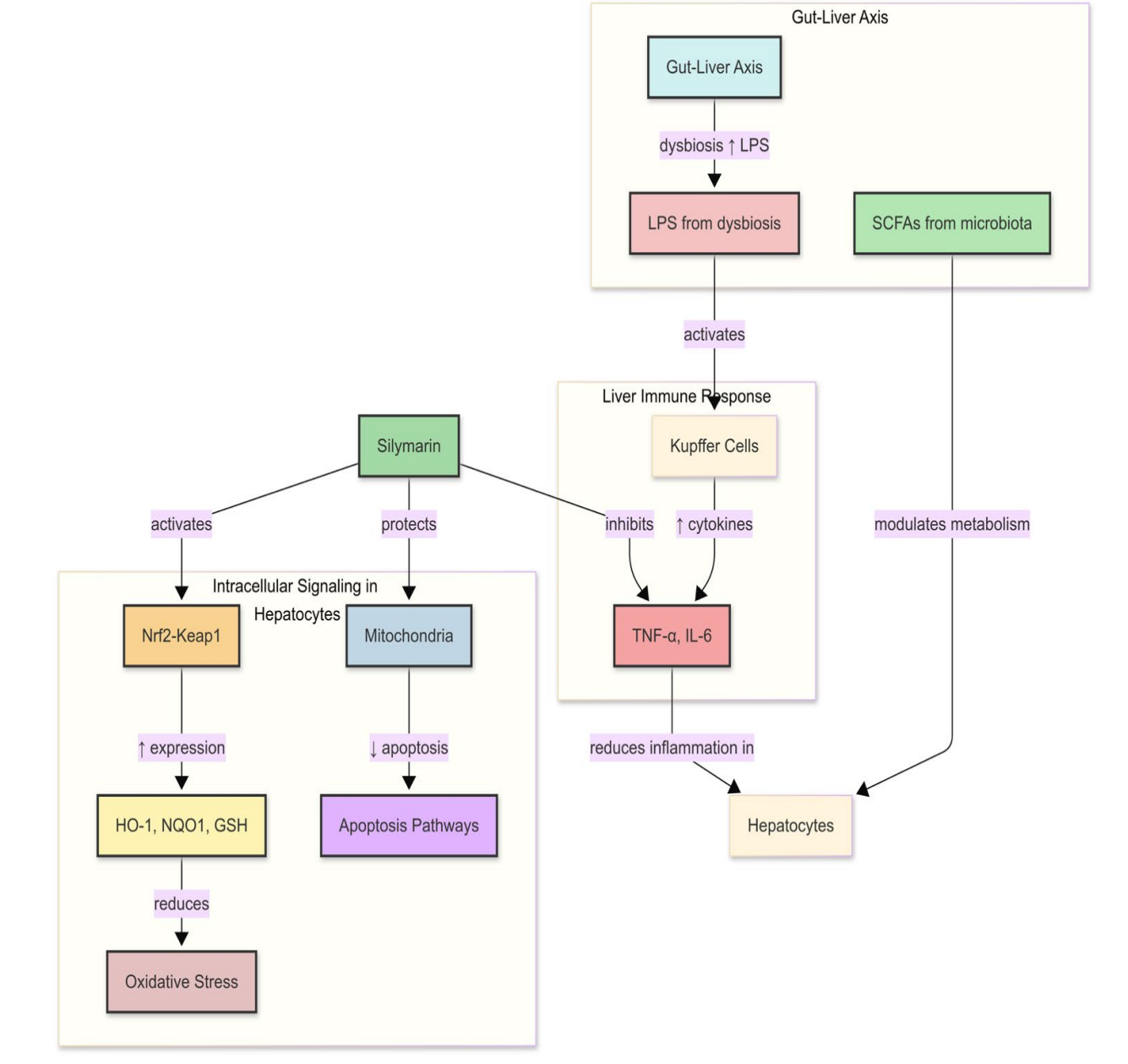
猪模型肝损伤与水飞蓟素效果:在四氯化碳、乙醇和高脂饮食诱导的猪肝损伤中,水飞蓟素通过激活Nrf2-ARE抗氧化通路,抑制NF-κB介导的炎症反应,改善谷丙转氨酶(ALT)、谷草转氨酶(AST)等肝功能指标,减少脂质过氧化和炎症细胞浸润,稳定线粒体功能,调节纤维化相关信号通路。部分研究显示其对肝纤维化及肝脏再生有积极影响,但长期及纤维化终点研究较少。

图:水飞蓟素与肝转运蛋白的调控
药代动力学特征:猪体内水飞蓟素的口服吸收及首过代谢与人类相似,主要为高度结合白蛋白的葡萄糖醛酸化及硫酸化结合物,表现为显著的肝肠循环。未结合硒宾宁的峰浓度和肝内暴露是肝保护效应的关键决定因素。高级制剂能显著提升未结合药物的肝脏到血浆分布比,优化剂量-效应关系。
肠道菌群与肝脏轴:水飞蓟素的肝脏保护效应还通过调节肠道菌群结构及其代谢物产生发挥作用,促进有益菌群生长,减少内毒素漏入肝脏,减轻系统性炎症反应。

图:水飞蓟素在肝细胞中调节抗氧化与炎症通路之间的关系
计算辅助技术应用:机器学习辅助的化学指纹识别、自动化组织学评分及贝叶斯模型等新兴方法,可提升研究中的组分一致性验证、组织学定量和药代动力学与药效的关联性分析,增强试验的科学严谨性和转化价值。
综上,猪模型提供了高度人源相关的肝保护研究平台,明确了水飞蓟素在优化制剂与剂量策略下,能有效缓解多种肝损伤模型中的氧化应激和炎症反应,表现出一定的肝细胞保护作用。当前研究主要集中于急性肝损伤,缺乏对肝纤维化、肝再生及代谢性肝病长期结果的深入评估,未来需要设计涵盖联合药代动力学、肝组织病理和微生物组动态变化的综合性研究。 此外,标准化水飞蓟素化学组分、统一的组织学评分体系及未结合药物浓度测定对确保研究的可比性和机制理解至关重要。配合现代计算技术辅助,将推动水飞蓟素从传统植物提取物向精准营养与治疗剂的转化。
原始出处
Sharma, P.; Asediya, V.; Kalra, G.; Sultana, S.; Purohit, N.; Kibitlewska, K.; Kozera, W.; Czarnik, U.; Karpiesiuk, K.; Lecewicz, M.; et al. Hepatoprotective Effect of Silymarin Herb in Prevention of Liver Dysfunction Using Pig as Animal Model. Nutrients 2025, 17, 3278. https://doi.org/10.3390/nu17203278
本文相关学术信息由梅斯医学提供,基于自主研发的人工智能学术机器人完成翻译后邀请临床医师进行再次校对。如有内容上的不准确请留言给我们。
- 搜索
-
- 1000℃李寰:先心病肺动脉高压能根治吗?
- 1000℃除了吃药,骨质疏松还能如何治疗?
- 1000℃抱孩子谁不会呢?保护脊柱的抱孩子姿势了解一下
- 1000℃妇科检查有哪些项目?
- 1000℃妇科检查前应做哪些准备?
- 1000℃女性莫名烦躁—不好惹的黄体期
- 1000℃会影响患者智力的癫痫病
- 1000℃治女性盆腔炎的费用是多少?
- 标签列表
-
- 星座 (702)
- 孩子 (526)
- 恋爱 (505)
- 婴儿车 (390)
- 宝宝 (328)
- 狮子座 (313)
- 金牛座 (313)
- 摩羯座 (302)
- 白羊座 (301)
- 天蝎座 (294)
- 巨蟹座 (289)
- 双子座 (289)
- 处女座 (285)
- 天秤座 (276)
- 双鱼座 (268)
- 婴儿 (265)
- 水瓶座 (260)
- 射手座 (239)
- 不完美妈妈 (173)
- 跳槽那些事儿 (168)
- baby (140)
- 女婴 (132)
- 生肖 (129)
- 女儿 (129)
- 民警 (127)
- 狮子 (105)
- NBA (101)
- 家长 (97)
- 怀孕 (95)
- 儿童 (93)
- 交警 (89)
- 孕妇 (77)
- 儿子 (75)
- Angelababy (74)
- 父母 (74)
- 幼儿园 (73)
- 医院 (69)
- 童车 (66)
- 女子 (60)
- 郑州 (58)