首页 > 医疗资讯/ 正文
线粒体功能障碍及细胞内钙离子(Ca²⁺)异常循环是心血管疾病(CVD)如心力衰竭、糖尿病性心肌病及衰老相关心脏功能障碍的常见病理特征。RyR2(Ryanodine Receptor 2)受体是心肌细胞肌浆网释放Ca²⁺(钙离子)的主要通道,其异常高活性已被证实与多种心律失常密切相关,特别是在致命遗传性疾病如儿茶酚胺敏感性多形室速(CPVT)中,RyR2的功能获得性突变是主要致病因素。 目前研究多聚焦于RyR2调控细胞质钙离子水平及其对线粒体功能的影响,但对于RyR2异常活性如何导致线粒体结构受损的具体机制尚不清楚。线粒体膜间隙作为介于外膜与内膜之间的特殊区域,包含许多关键结构蛋白如OPA1,调控着线粒体嵴的形态与功能,但迄今为止尚未有对其钙离子动态的直接测量。

本研究首次直接测量了心脏线粒体膜间隙(IMS)中的钙离子浓度,发现其在RyR2受体功能获得性增强的病理条件下显著积累。钙离子水平的升高激活IMS中的钙依赖性蛋白酶calpain,介导线粒体结构蛋白OPA1的裂解,导致线粒体嵴结构变宽,电子传递链超复合体组装受阻,继而引发过量的线粒体反应性氧种(mito-ROS)释放。这种过量ROS进一步促进RyR2受体的过度激活,形成恶性循环,加剧心律失常。研究中通过基因干预抑制IMS中的钙蛋白酶活性,成功逆转了线粒体结构缺陷并减少了心律失常的发生,显示了潜在的治疗价值。

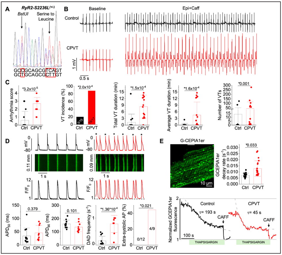
研究团队创造了首个携带RyR2功能获得性突变S2236L的CPVT大鼠模型,表现出典型的强致心律失常特征。开发了特异定位于线粒体膜间隙的钙离子荧光探针IMS-GECO1.2,结合电子显微镜、体外全心光学映射、多种基因编辑技术,系统研究了RyR2活性提高对膜间隙钙离子浓度、钙蛋白酶活性及线粒体结构的影响。
主要结果
1. RyR2-S2236L大鼠模型表现出心脏功能正常但高度易发心律失常,体内注射肾上腺素及咖啡因可诱发典型的双向多形性室速。
2. 使用膜间隙靶向的钙离子探针发现,膜间隙Ca²⁺(钙离子)浓度显著高于细胞质,且在RyR2超活性状态下进一步升高,达活化μ-calpain的水平。
3. 钙蛋白酶激活导致线粒体嵴结构蛋白OPA1的蛋白水解,嵴结构变宽,电子传递链超复合体组装受损,促使线粒体ROS产量异常增加。
4. 抑制膜间隙calpain活性能恢复OPA1水平及线粒体结构,减少mito-ROS释放,改善心肌细胞钙离子循环,显著降低心律失常的发生率。

新型儿茶酚胺敏感性多形性室性心动过速(CPVT)RyR2-S2236L(±)大鼠模型表现出显著的致心律失常表型
总之,该研究刷新了线粒体膜间隙钙离子动态的传统认知,揭示RyR2异常活性通过提升膜间隙Ca²⁺(钙离子)浓度活化钙蛋白酶,诱导OPA1裂解与线粒体结构重塑,进而加剧线粒体ROS生成和心律失常的关键发病机制。针对膜间隙calpain的特异性抑制策略可能为防治以RyR2为靶点的心律失常和突发心脏死亡风险提供创新治疗途径。
原始出处
Hamilton S, Terentyeva R, Veress R, Perger F, Nichtova Z, Bannister M, Wang J, Quiggle S, Battershell R, Gorr MW, Györke S, Choi BR, George CH, Belevych AE, Csordás G, Terentyev D. Increased Intermembrane Space [Ca2+] Drives Mitochondrial Structural Damage in CPVT. Circ Res. 2025 Oct 23. doi: 10.1161/CIRCRESAHA.125.326841. Epub ahead of print. PMID: 41127903.
本文相关学术信息由梅斯医学提供,基于自主研发的人工智能学术机器人完成翻译后邀请临床医师进行再次校对。如有内容上的不准确请留言给我们。
- 搜索
 - 
        
 
- 1000℃李寰:先心病肺动脉高压能根治吗?
 - 1000℃除了吃药,骨质疏松还能如何治疗?
 - 1000℃抱孩子谁不会呢?保护脊柱的抱孩子姿势了解一下
 - 1000℃妇科检查有哪些项目?
 - 1000℃妇科检查前应做哪些准备?
 - 1000℃女性莫名烦躁—不好惹的黄体期
 - 1000℃会影响患者智力的癫痫病
 - 1000℃治女性盆腔炎的费用是多少?
 
- 标签列表
 - 
        
- 星座 (702)
 - 孩子 (526)
 - 恋爱 (505)
 - 婴儿车 (390)
 - 宝宝 (328)
 - 狮子座 (313)
 - 金牛座 (313)
 - 摩羯座 (302)
 - 白羊座 (301)
 - 天蝎座 (294)
 - 巨蟹座 (289)
 - 双子座 (289)
 - 处女座 (285)
 - 天秤座 (276)
 - 双鱼座 (268)
 - 婴儿 (265)
 - 水瓶座 (260)
 - 射手座 (239)
 - 不完美妈妈 (173)
 - 跳槽那些事儿 (168)
 - baby (140)
 - 女婴 (132)
 - 生肖 (129)
 - 女儿 (129)
 - 民警 (127)
 - 狮子 (105)
 - NBA (101)
 - 家长 (97)
 - 怀孕 (95)
 - 儿童 (93)
 - 交警 (89)
 - 孕妇 (77)
 - 儿子 (75)
 - Angelababy (74)
 - 父母 (74)
 - 幼儿园 (73)
 - 医院 (69)
 - 童车 (66)
 - 女子 (60)
 - 郑州 (58)