首页 > 医疗资讯/ 正文
International Forum of Allergy & Rhinology:分子谱分析与肿瘤微环境在鼻窦黏膜黑色素瘤中作为增强预后分层的生物标志物
来源 2025-11-01 12:13:07 医疗资讯鼻窦黏膜黑色素瘤是一种罕见且具有高度侵袭性的黑色素瘤亚型,占所有黑色素瘤的1%至2%,尤其在白种人中发病率较低,但其预后极差,五年生存率通常低于40%,远低于晚期皮肤黑色素瘤的生存水平。由于肿瘤位于鼻腔和鼻窦等隐蔽解剖位置,患者往往在疾病晚期才被确诊,这进一步增加了治疗难度并导致不良结局。与常见的皮肤黑色素瘤不同,鼻窦黏膜黑色素瘤在分子特征上表现出独特之处,例如NRAS突变更为常见,而BRAF突变较少,同时KIT和TP53等基因的变异也与肿瘤进展和生存率下降相关。此外,肿瘤微环境在调节免疫反应中扮演着关键角色,免疫细胞如肿瘤浸润淋巴细胞的数量和类型已被证明与患者预后密切相关,但在鼻窦黏膜黑色素瘤中,其具体作用机制尚不明确。当前的治疗策略主要依赖于手术切除,并结合放疗或免疫疗法,但由于该疾病罕见,大多数证据来源于小规模回顾性研究,缺乏可靠的预后生物标志物来指导临床决策。因此,本研究旨在通过高通量分子谱分析,深入探索鼻窦黏膜黑色素瘤的基因表达特征和肿瘤微环境组成,以识别与预后相关的分子标志物,从而为改善患者风险分层和个性化治疗提供科学依据。

本研究采用了一项回顾性设计,纳入了在巴塞罗那医院诊所诊断为鼻窦黏膜黑色素瘤的16例患者,这些患者的诊断时间跨度为2010年4月至2021年2月。所有病例均通过组织病理学确认原发肿瘤位于鼻腔或鼻窦区域,临床和人口统计学数据从医疗记录中系统提取,包括年龄、性别、肿瘤具体位置、疾病分期(依据美国癌症联合委员会第八版分期系统)、BRAF突变状态、溃疡情况以及其他相关病理特征。
样本来源于手术切除的肿瘤组织,其中15例为原发肿瘤,1例为局部复发样本,所有组织均经过福尔马林固定石蜡包埋处理以备分析。分子分析采用HTG EdgeSeq技术,该技术靶向1392个与免疫肿瘤相关的基因探针,通过下一代测序在Illumina NextSeq 550平台上进行,以获取全面的mRNA表达谱。
数据预处理阶段包括原始读段计数标准化为每百万计数和log2转换,随后进行z-score标准化以消除技术变异,确保数据可比性。生存分析以黑色素瘤特异性生存为主要终点,定义为从诊断到因黑色素瘤死亡的时间(以月为单位),采用对数秩检验评估各基因表达水平与生存的关联,并将患者按每个基因的表达中位数分为高表达和低表达组,生成Kaplan-Meier曲线进行可视化比较。
Cox比例风险模型首先进行单变量分析,独立评估各变量(如疾病分期、性别、肿瘤位置、分子簇分类、辅助放疗和免疫治疗等)对生存的影响,然后进行多变量分析以调整潜在混杂因素,结果以风险比和95%置信区间表示,并通过森林图直观展示。层次聚类分析基于107个与生存显著相关的基因的表达矩阵,使用Pearson相关系数计算样本间相似性,并采用Ward.D2方法进行聚类以最小化簇内变异;热图生成使用ComplexHeatmap软件包,并附加临床变量注释,主成分分析用于验证聚类结果的分离程度,同时通过bootstrap分析(10000次重复)评估聚类的稳定性和鲁棒性。差异表达分析以预后较好的簇为参照组,比较不同簇之间的基因表达差异,使用Benjamini-Hochberg方法进行多重检验校正,显著性阈值设定为调整后p值小于0.05且log2倍变化绝对值大于1,结果通过火山图可视化显示上调和下调基因。基因集富集分析基于差异表达基因,利用基因本体和生物过程数据库识别富集的生物学通路,并以标准化富集分数量化通路活性。肿瘤微环境特征通过xCell算法进行评估,该算法基于基因表达数据推断19种免疫细胞(如T细胞亚群、B细胞和巨噬细胞)和4种基质细胞的富集分数,同时计算总体免疫、基质和微环境评分,以全面量化肿瘤微环境的组成和状态。统计分析方法包括Shapiro-Wilk检验评估数据正态性,连续变量以均值±标准差或中位数和四分位距表示,组间比较根据数据分布采用Student t检验、Welch检验或Mann-Whitney检验,分类变量以频数和百分比表示,使用卡方检验或Fisher精确检验进行分析,趋势评估采用Cochran-Armitage检验,所有分析在R语言和STATA软件环境中完成,显著性水平统一设为0.05,以确保结果的可靠性和可重复性。

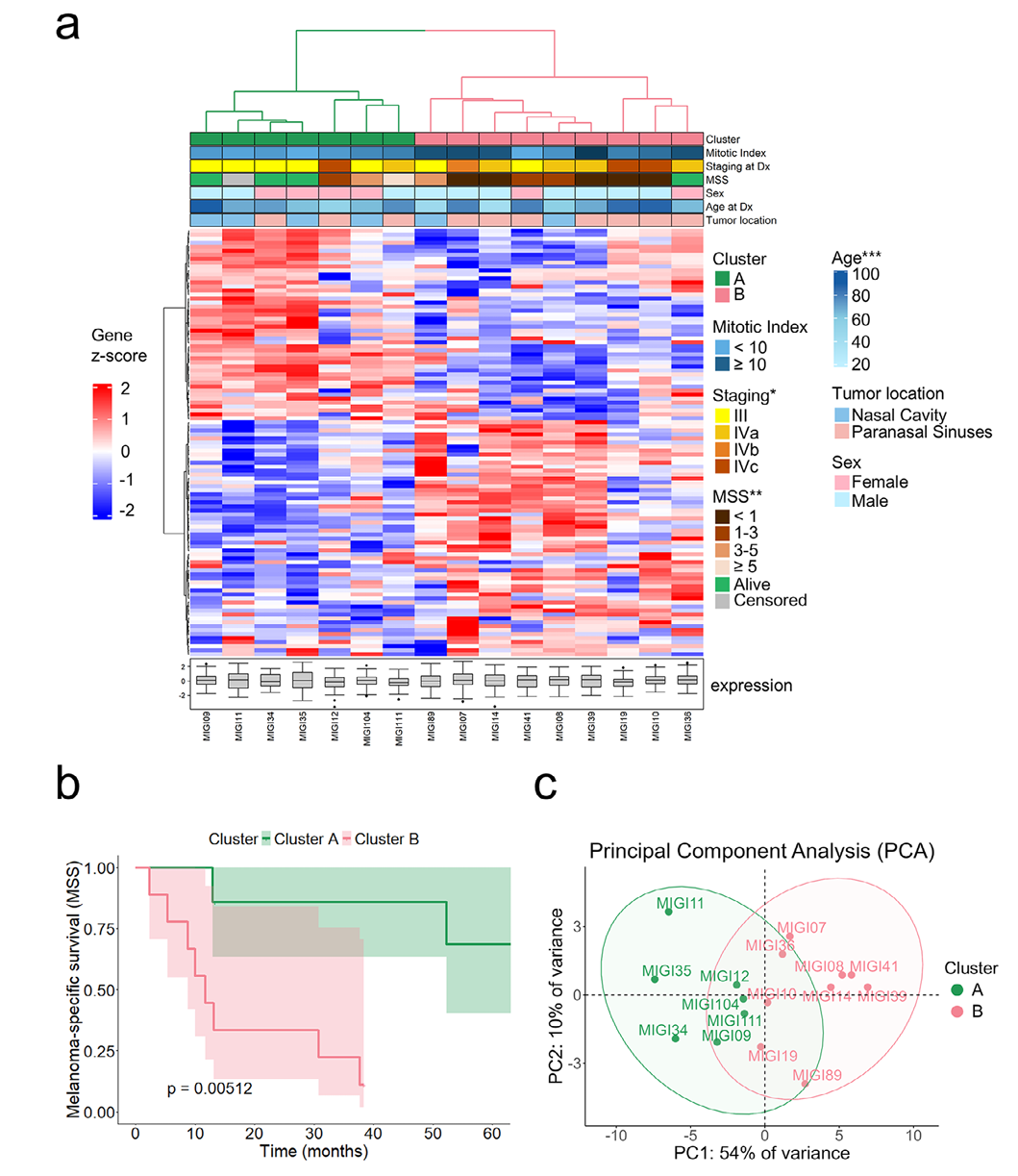
图1 层次聚类分析、Kaplan-Meier生存曲线和主成分分析(PCA)
结果显示,16例患者的中位年龄为68岁(范围40-89岁),其中男性占62.5%,肿瘤位置以鼻窦为主(62.5%),分期分布为III期43.8%、IVa期31.3%、IVb期6.3%和IVc期18.8%。所有肿瘤样本均未检测到BRAF突变,NRAS突变在7例评估样本中检出2例(28.6%)。组织病理学分析表明,高有丝分裂指数(≥10个有丝分裂/平方毫米)的肿瘤占31.3%,溃疡存在率为87.5%,无色素性肿瘤占18.75%,细胞形态以浆细胞样为主(62.5%),其他包括梭形(12.5%)、多形性(6.25%)和上皮样(18.75%)。在治疗方面,所有患者均接受了手术切除,其中12例旨在达到R0切除,4例因晚期疾病行减瘤手术,辅助放疗和免疫治疗各占12.5%。
中位随访期为22.1个月,局部复发率为43.8%,中位复发时间为12.9个月,远处转移率为50%,中位转移时间为11.4个月,常见转移部位包括肺(4例)和脑(4例),其次为肝(3例)、腰椎(2例)以及脾和腹膜(各1例)。黑色素瘤特异性生存的中位值为30.8个月,1年、3年和5年生存率分别为56.3%、49.2%和33.8%。分子分析中,对数秩检验识别出107个与生存显著相关的基因(p<0.05),其中前10个基因的Kaplan-Meier曲线显示出明显的生存差异。层次聚类基于这些基因将患者分为两个主要簇:簇A与较好预后相关,中位生存为81.74个月(四分位距32.82-92.44),而簇B预后较差,中位生存仅11.73个月(四分位距8.74-30.78),两组间生存差异显著(p=0.0051)。
进一步亚聚类分析在簇A内识别出A1和A2,簇B内识别出B1和B2,其中A1亚簇预后最佳(中位生存82.30个月,四分位距64.64-87.65),B1亚簇预后最差(中位生存11.58个月,四分位距9.05-26.38),p=0.00594。bootstrap分析支持聚类结构的稳定性,主分支簇A和簇B的值分别为95和93,亚簇A1、A2、B1和B2的值分别为78、93、94和94。主成分分析显示,第一主成分解释了54%的总方差,第二主成分解释10%,簇A和簇B沿第一主成分明显分离,进一步验证了分子分类的有效性。临床变量比较中,簇B的有丝分裂指数显著高于簇A(中位数13 vs 3,p=0.008),而性别、年龄、肿瘤位置和分期在两组间无统计学差异,尽管簇B中男性比例较高(77.8% vs 42.9%)和鼻窦肿瘤更多(77.8% vs 42.9%)的趋势值得注意。Cox单变量分析显示分期(风险比6.29,95%置信区间1.6-24.67,p=0.0083)和分子簇(风险比11.07,95%置信区间1.49-82.24,p=0.0188)与生存显著相关,多变量分析进一步确认分期(风险比8.21,95%置信区间2.16-31.26,p=0.002)和分子簇(风险比13.23,95%置信区间1.503-116.48,p=0.02)为独立的预后预测因子。
差异表达分析比较簇B与簇A,识别出67个差异表达基因,其中21个上调(如ASPM)和46个下调(如JCHAIN、CCL5、CXCL9、LYZ、SLAMF7、CD52、CD8A、ITGAL和GBP1);簇B1与A1比较则有293个差异表达基因,124个上调和169个下调,重叠分析显示61个基因共同参与这两组比较。基因集富集分析揭示,簇B中正富集的通路主要涉及细胞周期过程,如染色体组织、细胞周期过程和核分裂,而负富集通路则与免疫调节相关,包括抗原处理和呈递。肿瘤微环境分析表明,簇B的免疫评分(p=0.0079)和微环境评分(p=0.001)显著低于簇A,但基质评分无显著差异(p=0.1734);具体免疫细胞群体中,CD4+ T细胞(p=0.0110)、CD8+ T细胞(p=0.0110)、Th1细胞(p=0.0281)、CD4记忆T细胞(p=0.0277)、B细胞(p=0.0014)和M2巨噬细胞(p=0.0232)在簇B中均显示减少。组织病理学盲法分析进一步支持这些结果,显示簇B倾向于非活跃免疫分类(p=0.0625)和较低免疫细胞百分比(p=0.079),从而 corroborate 了其免疫冷微环境的特征。

图2 单变量和多变量Cox回归分析SNMM预后变量
综上,分子谱分析在鼻窦黏膜黑色素瘤中具有重要的独立预后价值,能够超越传统的临床分期系统,提供更精确的风险分层。通过识别与不良预后相关的基因表达模式,如细胞周期通路上调和免疫相关基因下调,以及肿瘤微环境中关键免疫细胞(包括CD4+ T细胞、CD8+ T细胞、Th1细胞和B细胞)浸润减少,研究为患者管理提供了新的生物标志物。整合分子数据与AJCC分期系统可能有助于识别高风险个体,从而指导个性化治疗策略,例如针对免疫冷肿瘤的免疫疗法或靶向治疗。然而,研究存在一定局限性,包括样本量较小、使用靶向面板而非全转录组测序,以及NRAS突变分析不完整,未来需要通过多中心大样本研究进一步验证这些发现。总体而言,这项工作强调了分子特征在改善鼻窦黏膜黑色素瘤预后评估和治疗决策中的潜力,为未来临床实践和研究方向奠定了基础。
原始出处:
Molina-Garcia, M., Rojas-Lechuga, M. J., Langdon, C., Mateu, J., Bague, J., Torres, T., de Souza, V. G., Bernal-Sprekelsen, M., Alobid, I., da Silva-Júnior, R. M. P., & Puig, S. (2025). Molecular Profiling and Tumor Microenvironment in Sinonasal Mucosal Melanoma as Biomarkers for Enhanced Prognostic Stratification. International Forum of Allergy & Rhinology, 15, 1082–1093. https://doi.org/10.1002/alt.25606
本文相关学术信息由梅斯医学提供,基于自主研发的人工智能学术机器人完成翻译后邀请临床医师进行再次校对。如有内容上的不准确请留言给我们。
- 搜索
-
- 1000℃李寰:先心病肺动脉高压能根治吗?
- 1000℃除了吃药,骨质疏松还能如何治疗?
- 1000℃抱孩子谁不会呢?保护脊柱的抱孩子姿势了解一下
- 1000℃妇科检查有哪些项目?
- 1000℃妇科检查前应做哪些准备?
- 1000℃女性莫名烦躁—不好惹的黄体期
- 1000℃会影响患者智力的癫痫病
- 1000℃治女性盆腔炎的费用是多少?
- 标签列表
-
- 星座 (702)
- 孩子 (526)
- 恋爱 (505)
- 婴儿车 (390)
- 宝宝 (328)
- 狮子座 (313)
- 金牛座 (313)
- 摩羯座 (302)
- 白羊座 (301)
- 天蝎座 (294)
- 巨蟹座 (289)
- 双子座 (289)
- 处女座 (285)
- 天秤座 (276)
- 双鱼座 (268)
- 婴儿 (265)
- 水瓶座 (260)
- 射手座 (239)
- 不完美妈妈 (173)
- 跳槽那些事儿 (168)
- baby (140)
- 女婴 (132)
- 生肖 (129)
- 女儿 (129)
- 民警 (127)
- 狮子 (105)
- NBA (101)
- 家长 (97)
- 怀孕 (95)
- 儿童 (93)
- 交警 (89)
- 孕妇 (77)
- 儿子 (75)
- Angelababy (74)
- 父母 (74)
- 幼儿园 (73)
- 医院 (69)
- 童车 (66)
- 女子 (60)
- 郑州 (58)