首页 > 医疗资讯/ 正文
头颈部癌症主要为上呼吸消化道的鳞状细胞癌,全球发病率逐年上升,2022年全球新发病例约为89万例,预计2045年将增至137万例。尽管传统治疗手段(手术、放疗、化疗)取得一定成效,但复发率依然较高,且患者生存预后亟待改善。近年来,天然植物提取物中的类黄酮因其低毒性及多靶点作用,成为抗癌药物研发的热点。
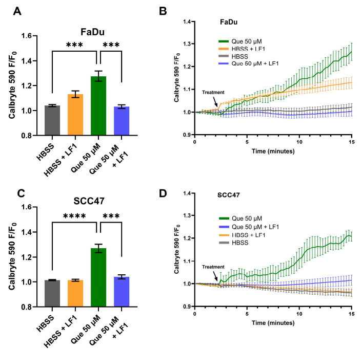
槲皮素是一种苦味类黄酮,能够激活一类称为苦味受体(T2Rs)的G蛋白偶联受体家族。人体中存在约25个T2R亚型,这些受体不仅参与味觉感知,还广泛分布于呼吸道、胃肠道及肿瘤组织中,调控免疫反应、激素分泌及细胞凋亡等多种生理过程。此前研究表明,头颈部鳞状细胞癌(HNSCC)细胞表达多种T2Rs,尤其是T2R14;激活这些受体能够诱导细胞凋亡,且T2R表达水平与患者生存率呈正相关,初步揭示槲皮素的抗癌分子机制和潜在治疗价值。

本研究采用两种人类HNSCC细胞系(UM-SCC-47,HPV阳性;FaDu,HPV阴性)和患者来源的新鲜肿瘤切片作为实验模型。主要实验方法包括: 1. 细胞内钙离子动态监测:利用Calbryte 590染料进行活细胞钙成像,评估槲皮素诱导的钙信号变化。同时通过T2R14特异性拮抗剂LF1和G蛋白抑制剂YM-254980验证信号依赖性。 2. 细胞活力检测:采用结晶紫染色法检测细胞系活力变化,结合MTS法评估肿瘤切片的代谢活性。 3. 线粒体膜电位检测:利用TMRE荧光染料监测线粒体去极化情况,探讨槲皮素诱导的线粒体功能变化及其与T2R信号的关系。 4. 自发荧光分析:检测槲皮素在细胞内的自发荧光,排除其对钙成像的干扰。 5. 统计分析:应用多种统计方法确保结果的显著性和可靠性。
1.槲皮素诱导HNSCC细胞内钙离子浓度显著升高,峰值钙信号远高于对照组。加入T2R14拮抗剂LF1及Gαq/11蛋白抑制剂YM均显著降低钙信号,提示槲皮素作用主要通过T2R14介导的G蛋白信号通路实现。
2.在荧光检测中,槲皮素表现出FITC滤光片波段的自发荧光,但在Calbryte 590所用的TRITC滤光片波段无明显干扰,确保钙信号检测的准确性。

3.细胞活力实验显示,槲皮素在100μM及以上浓度对两系细胞均有显著毒性作用,24小时及48小时处理均显著降低细胞存活率,IC50约在30-40μM范围。患者来源肿瘤切片在200μM槲皮素处理24小时后活力有所下降,尽管统计学上未达到显著,可能受限于样本量和切片模型复杂性。
4.TMRE染色显示,槲皮素迅速引起线粒体膜电位下降,即线粒体去极化。T2R14拮抗剂LF1部分缓解该效应,而YM抑制剂对线粒体去极化无明显影响,暗示槲皮素诱导线粒体功能改变除T2R14相关Gαq/11通路外,可能还涉及其他机制。

综上,槲皮素作为苦味受体T2R14的激动剂,能够显著诱导HNSCC细胞内钙离子释放和线粒体去极化,降低肿瘤细胞活力,展现出潜在的抗癌活性。该研究拓展了苦味受体在肿瘤生物学中的功能理解,提示通过天然苦味受体激动剂靶向T2R14可能成为头颈部鳞癌新的治疗途径。未来结合基因工具和临床模型可进一步明确其机制与应用前景。
原始出处
Turner, G.; Sywanycz, S.M.; Buchler, B.L.; Wardlow, R.D., II; Lee, R.J.; Carey, R.M. Quercetin as a Bitter Taste Receptor Agonist with Anticancer Effects in Head and Neck Cancer Cells. Nutrients 2025, 17, 3224. https://doi.org/10.3390/nu17203224
本文相关学术信息由梅斯医学提供,基于自主研发的人工智能学术机器人完成翻译后邀请临床医师进行再次校对。如有内容上的不准确请留言给我们。
- 搜索
-
- 1000℃李寰:先心病肺动脉高压能根治吗?
- 1000℃除了吃药,骨质疏松还能如何治疗?
- 1000℃抱孩子谁不会呢?保护脊柱的抱孩子姿势了解一下
- 1000℃妇科检查有哪些项目?
- 1000℃妇科检查前应做哪些准备?
- 1000℃女性莫名烦躁—不好惹的黄体期
- 1000℃会影响患者智力的癫痫病
- 1000℃治女性盆腔炎的费用是多少?
- 标签列表
-
- 星座 (702)
- 孩子 (526)
- 恋爱 (505)
- 婴儿车 (390)
- 宝宝 (328)
- 狮子座 (313)
- 金牛座 (313)
- 摩羯座 (302)
- 白羊座 (301)
- 天蝎座 (294)
- 巨蟹座 (289)
- 双子座 (289)
- 处女座 (285)
- 天秤座 (276)
- 双鱼座 (268)
- 婴儿 (265)
- 水瓶座 (260)
- 射手座 (239)
- 不完美妈妈 (173)
- 跳槽那些事儿 (168)
- baby (140)
- 女婴 (132)
- 生肖 (129)
- 女儿 (129)
- 民警 (127)
- 狮子 (105)
- NBA (101)
- 家长 (97)
- 怀孕 (95)
- 儿童 (93)
- 交警 (89)
- 孕妇 (77)
- 儿子 (75)
- Angelababy (74)
- 父母 (74)
- 幼儿园 (73)
- 医院 (69)
- 童车 (66)
- 女子 (60)
- 郑州 (58)