首页 > 医疗资讯/ 正文
在全球范围内,肝癌是第六大常见恶性肿瘤和第三大癌症致死原因。其中,肝细胞癌(HCC)是最常见的原发性肝癌类型。由于早期症状隐匿,多数患者在确诊时已处于中晚期,治疗效果差,预后不佳。目前临床上常用的血清甲胎蛋白(AFP)检测和超声检查在早期肝癌检测中的敏感性和特异性有限,亟需更高效、便捷的早期筛查手段。
近年来,液体活检技术——尤其是循环肿瘤DNA(ctDNA)检测——在肿瘤早期诊断中展现出巨大潜力。然而,究竟是基于ctDNA的基因突变还是甲基化标记更适用于肝癌的早期识别?如何将复杂的测序技术转化为适用于临床的简便检测方法?这些问题一直是研究的热点与难点。

近日,一项发表于Journal of Hematology & Oncology杂志的多中心研究给出了明确答案。该研究由复旦大学附属中山医院、华大基因等五家单位联合完成,共纳入1965名参与者,包括629名肝癌患者和1336名对照组(包括健康人、慢性乙型肝炎、肝硬化及良性肝病患者),系统比较了ctDNA突变与甲基化在肝癌检测中的效能。
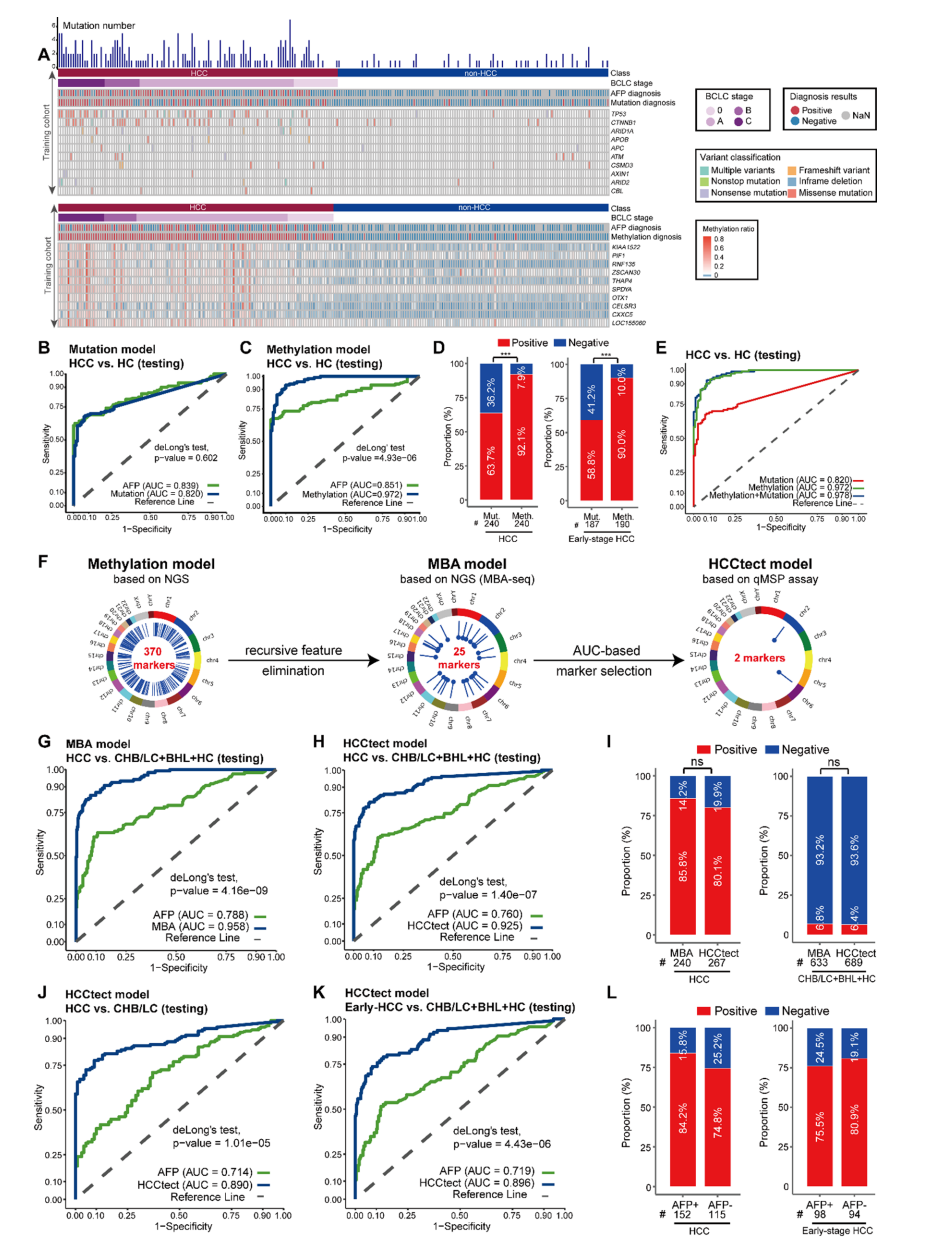
研究首先通过并行超深度靶向测序与靶向亚硫酸氢盐测序分析发现,基于ctDNA甲基化的模型在检测肝癌方面显著优于突变模型。在测试集中,甲基化模型的灵敏度高达92.1%,而突变模型仅为63.7%;在早期肝癌中,甲基化模型的灵敏度也达到90.0%,远高于突变模型的58.8%。更值得注意的是,将突变与甲基化结合并未带来额外增益,提示甲基化标记本身已具备较强的独立诊断能力。

图:适用于临床的肝细胞癌ctDNA诊断模型的多阶段开发
基于这一发现,研究团队进一步开发了一种名为MBA-seq的多重PCR联合亚硫酸氢盐扩增子测序技术,仅使用25个甲基化标记即可实现高效检测。在测试集中,该模型的AUC值达到0.958,灵敏度为86.7%,特异性为90.1%,显示出优异的综合判别能力。
然而,MBA-seq虽准,但仍依赖测序平台,成本较高、流程复杂。为实现更便捷的临床应用,研究团队进一步筛选出两个最具判别力的甲基化基因——OTX1 和 HIST1H3G,并基于此开发了名为 “HCCteet” 的定量甲基化特异性PCR(qMSP)检测方法。这一方法不仅样本需求量少、成本低、检测速度快,更在验证中展现出与MBA-seq相媲美的性能:AUC为0.925,灵敏度78.4%,特异性93.0%,显著优于AFP检测(P < 0.001)。
表:突变模型、甲基化模型、MBA模型及HCCtect模型在HCC诊断中的性能表现、

尤其值得关注的是,HCCteet在早期肝癌检测中同样表现优异,对早期肝癌的检测灵敏度达69.5%,特异性维持在93.0%。此外,在AFP检测为阴性的肝癌患者中,HCCteet仍能识别出74.8%的总体肝癌和80.9%的早期肝癌,显示出强大的补充诊断价值。
在鉴别诊断方面,HCCteet能够有效区分肝癌与慢性肝炎或肝硬化等良性肝病,AUC为0.890,灵敏度78.4%,特异性87.0%,为高风险人群的长期监测提供了可靠工具。
综上所述,这项研究不仅明确了ctDNA甲基化在肝癌早诊中的优势地位,更通过技术迭代,成功将复杂的测序技术转化为适用于临床的简便、低成本双基因qMSP检测方法——HCCteet。该检测具备高灵敏、高特异、易操作、低成本等优点,在未来有望成为肝癌早期筛查和高危人群监测的重要工具,推动肝癌防控进入“精准、普惠”的新阶段。
原始出处
Guo, D., Huang, A., Sun, J. et al. The genomic and epigenomic abnormalities of plasma cfDNA as liquid biopsy biomarkers to detect hepatocellular carcinoma: a multicenter cohort study. J Hematol Oncol 18, 94 (2025). https://doi.org/10.1186/s13045-025-01747-6
本文相关学术信息由梅斯医学提供,基于自主研发的人工智能学术机器人完成翻译后邀请临床医师进行再次校对。如有内容上的不准确请留言给我们。
猜你喜欢
- 不早起,超便捷纤体瘦身餐
- 分流性高胆红素血症综合征
- 出现子宫肌瘤后会有哪些症状?
- Gastroenterology:TL1A/DR3信号轴通过调控致病性Th9细胞驱动实验性克罗恩病样回肠炎的新机制
- 人到中年七个退化坚持五种训练益寿延年!
- “贝嫂”钟爱碱性饮食减肥法
- 【Blood】≥70岁AML患者异基因移植的临床建议
- Adv Sci:南方医科大学李勇等团队合作揭示了KDM3A作为提高胃癌免疫治疗治疗靶点的作用机理
- 运动减肥主要该做哪些运动?有什么运动减肥小窍门吗?
- Int J Pediatr Otorhinolaryngol:腺样体扁桃体切除术对普瑞德-威利综合征患儿阻塞性睡眠呼吸暂停的治疗效果如何?
- 搜索
-
- 1000℃李寰:先心病肺动脉高压能根治吗?
- 1000℃除了吃药,骨质疏松还能如何治疗?
- 1000℃抱孩子谁不会呢?保护脊柱的抱孩子姿势了解一下
- 1000℃妇科检查有哪些项目?
- 1000℃妇科检查前应做哪些准备?
- 1000℃女性莫名烦躁—不好惹的黄体期
- 1000℃会影响患者智力的癫痫病
- 1000℃治女性盆腔炎的费用是多少?
- 标签列表
-
- 星座 (702)
- 孩子 (526)
- 恋爱 (505)
- 婴儿车 (390)
- 宝宝 (328)
- 狮子座 (313)
- 金牛座 (313)
- 摩羯座 (302)
- 白羊座 (301)
- 天蝎座 (294)
- 巨蟹座 (289)
- 双子座 (289)
- 处女座 (285)
- 天秤座 (276)
- 双鱼座 (268)
- 婴儿 (265)
- 水瓶座 (260)
- 射手座 (239)
- 不完美妈妈 (173)
- 跳槽那些事儿 (168)
- baby (140)
- 女婴 (132)
- 生肖 (129)
- 女儿 (129)
- 民警 (127)
- 狮子 (105)
- NBA (101)
- 家长 (97)
- 怀孕 (95)
- 儿童 (93)
- 交警 (89)
- 孕妇 (77)
- 儿子 (75)
- Angelababy (74)
- 父母 (74)
- 幼儿园 (73)
- 医院 (69)
- 童车 (66)
- 女子 (60)
- 郑州 (58)