首页 > 医疗资讯/ 正文
Immunity:慢性鼻窦炎伴鼻息肉病理机制的多组学解析,免疫调节性巨噬细胞(CCL13/CCL18)、簇细胞及 IL-4/IL-13 信号的关键作用
来源 2025-10-21 12:14:42 医疗资讯慢性鼻窦炎是一种常见的上呼吸道慢性炎症性疾病,全球患病率约为12%,其症状严重程度可与心脏病和慢性背痛相当,严重影响患者生活质量。该疾病根据是否伴有鼻息肉分为两种亚型:慢性鼻窦炎伴鼻息肉和慢性鼻窦炎不伴鼻息肉,其中后者约占病例总数的75%至80%,而前者虽然比例较低,但疾病负担更重,常伴随嗜酸性粒细胞丰富的息肉样组织和持续性炎症,导致头痛、嗅觉丧失和反复鼻窦感染等难治性症状。尽管先天免疫和辅助性T细胞2免疫应答均参与其中,但免疫细胞与上皮细胞之间的相互作用如何驱动鼻息肉形成仍是一个未解之谜。
免疫-上皮细胞交互在许多疾病的发生发展和组织再生过程中扮演关键角色,鼻腔上皮作为物理屏障,负责应对病原体、污染物和过敏原等环境挑战,而免疫细胞包括T细胞、B细胞、树突状细胞和肥大细胞等则识别损伤信号并协调免疫应答,二者之间通过自分泌和旁分泌信号分子、细胞因子和趋化因子等进行复杂动态的交流,例如上皮细胞分泌细胞因子通过先天和获得性免疫途径招募白细胞,而免疫细胞产生的细胞因子又可刺激或抑制上皮细胞功能,从而调控其他免疫通路,这种双向互动是理解慢性鼻窦炎组织重塑的主要障碍。

为深入解析这些相互作用,本研究采用单细胞RNA测序和空间转录组学技术,对来自健康对照组、慢性鼻窦炎不伴鼻息肉患者以及慢性鼻窦炎伴鼻息肉患者的鼻息肉及相邻非息肉筛窦黏膜组织进行了综合分析。在发现队列中,研究人员共分析了32,775个免疫细胞和21,833个上皮细胞,通过均匀流形近似与投影对细胞进行可视化分群,识别出B细胞、浆细胞、T细胞、淋巴细胞和髓系细胞三大谱系及其33种亚型,并利用热图展示不同细胞群体的标志基因表达模式。样本来源包括斯坦福大学、独协大学和台湾大学医院等多个中心,所有参与者均基于欧洲鼻窦炎和鼻息肉立场论文和国际共识指南进行诊断,排除单侧鼻窦疾病、真菌性鼻窦炎、过敏性真菌性鼻窦炎、后鼻孔息肉、囊性纤维化、阿司匹林加重性呼吸道疾病和鼻窦囊肿等病例,并在手术前严格限制皮质类固醇和抗生素使用以避免药物干扰。组织样本在采集后立即处理,通过胶原酶IV和DNase I消化后,使用gentleMACS解离器进行机械破碎,红细胞裂解后过滤,最终通过10x Genomics Chromium控制器构建单细胞文库,在Illumina HiSeq 4000平台上进行测序,数据通过CellRanger流程比对至人类参考基因组GRCh38,并利用Seurat软件包进行标准化、批次校正和聚类分析。
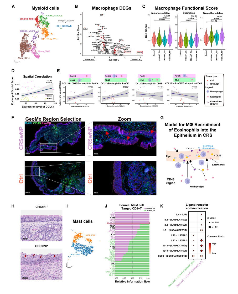
在免疫细胞分析中,研究发现慢性鼻窦炎伴鼻息肉患者的CD4+ T细胞中效应记忆T细胞、Th2细胞和调节性T细胞亚型显著富集,而慢性鼻窦炎不伴鼻息肉则呈现Th1偏向,这与既往描述一致。CD8+ T细胞分析显示效应记忆T细胞在慢性鼻窦炎伴鼻息肉中增加,而驻留记忆T细胞表型减少,支持了抑制性和调节性T细胞以及2型免疫应答参与慢性鼻窦炎伴鼻息肉慢性炎症特征的模型。髓系细胞进一步分为巨噬细胞、单核细胞和树突状细胞亚型,其中巨噬细胞可细分为CCL4L2高表达、MRC1高表达和VEGFA高表达三种亚群,免疫调节性巨噬细胞在慢性鼻窦炎伴鼻息肉中显著升高,而促炎性巨噬细胞数量无显著变化。差异基因分析发现巨噬细胞在慢性鼻窦炎伴鼻息肉中上调抗原呈递、补体通路激活和与免疫细胞招募活化相关的趋化因子基因,通过预定义的M1和M2样基因集评分确认息肉组织中免疫调节性巨噬细胞频率增加,且在独立数据集和空间转录组学中均得到验证。

图1:使用多尺度转录组学对CRS中免疫和上皮细胞景观进行深入分析
针对巨噬细胞招募嗜酸性粒细胞的机制,研究聚焦于CCL13和CCL18这两个趋化因子,它们在慢性鼻窦炎伴鼻息肉巨噬细胞中转录上调,并通过空间转录组学显示其表达与嗜酸性粒细胞特征在pan-cytokeratin阳性上皮区域而非CD45阳性免疫区域显著相关,免疫荧光图像进一步证实免疫细胞在上皮区域浸润,组织学H&E染色显示近半数慢性鼻窦炎伴鼻息肉样本上皮区域有重度嗜酸性粒细胞浸润。肥大细胞分析识别出两个主要亚型:表达胰蛋白酶而无糜酶的MCT_IL-17RB亚型和表达胰蛋白酶、糜酶及组织蛋白酶G的MCTC_CTSG亚型,配体-受体相互作用分析揭示肥大细胞与CD4+ T细胞之间涉及IL2、OX40、CCL、EPHB、PROS、IL4/IL13、PARs、CD22、ICAM、SEMA7、LIFR、CLEC和OSW等多条通路,其中IL4和IL13作为2型炎症关键介质,主要由肥大细胞表达,并在慢性鼻窦炎伴鼻息肉中与CD4+ T细胞相互作用增强。
上皮细胞分析识别出11种细胞类型,包括分泌细胞、纤毛细胞、基底细胞、杯状细胞、簇细胞等,相关性热图显示上皮细胞和免疫细胞亚群丰度之间存在显著关联,其中簇细胞、循环基底细胞和表面上皮细胞在慢性鼻窦炎伴鼻息肉息肉中富集,而FOXJ1低表达纤毛细胞、黏液细胞和浆液细胞则减少。簇细胞差异基因分析显示在慢性鼻窦炎伴鼻息肉中G蛋白、酪氨酸激酶、MAPK信号通路、抗凋亡基因BCL2以及细胞因子通路IL17RB、IL13RA1和STAT6上调,同时抗原呈递组分也升高,通路富集分析确认前列腺素通路在慢性鼻窦炎伴鼻息肉簇细胞中激活,ALOX5和PTGS1基因表达增加,配体-受体分析表明簇细胞与Th2 CD4+ T细胞相互作用,空间转录组学显示簇细胞在慢性鼻窦炎伴鼻息肉上皮中密度增加,且与CD45阳性区域中Th2细胞空间正相关,提示簇细胞作为化学感应细胞介导免疫细胞招募至慢性鼻窦炎伴鼻息肉微环境。
基底细胞轨迹分析揭示其分化轨迹存在 bifurcation 点,形成两个命运:命运1和命运2,慢性鼻窦炎伴鼻息肉患者基底细胞富集于命运2,而对照组和慢性鼻窦炎不伴鼻息肉更多位于命运1,差异基因表达显示命运2上调代谢、免疫吸引物和组织重塑通路,以及IL-4/IL-13信号和细胞间通讯,而命运1则与干扰素信号和抗原呈递相关,因此将命运1命名为“宿主防御”,命运2命名为“免疫重塑”。这一轨迹在公共单细胞RNA测序数据中得到交叉验证,且免疫重塑命运与嗜酸性粒细胞空间相关。研究还发现IL-4和IL-13细胞因子刺激可增强免疫重塑特征,而使用dupilumab治疗后,基底细胞中免疫重塑特征显著降低,转录因子KLF4在免疫重塑命运中差异富集,其计算模拟敲除可改变基底细胞发育轨迹,减少KLF4表达,提示其在基底细胞命运决定中的关键作用。

图2:巨噬细胞状态适应和肥大细胞富集与CRSwNP中的2型炎症相关
为验证发现的普遍性和临床相关性,研究组装了一个大型空间转录组学队列,包括61例慢性鼻窦炎伴鼻息肉、45例慢性鼻窦炎不伴鼻息肉和7例对照个体,使用针对pan-cytokeratin、CD45和CD68的抗体及Nanostring GeoMx全转录组图谱探针,进行感兴趣区域选择和单细胞分割注释,提取上皮细胞、免疫细胞和髓系细胞转录组。批次效应校正后,主成分分析显示非慢性鼻窦炎、慢性鼻窦炎不伴鼻息肉和慢性鼻窦炎伴鼻息肉样本分层,差异基因表达确认上皮细胞和免疫细胞标志基因特异性,细胞类型富集分析显示慢性鼻窦炎不伴鼻息肉组织更多上皮细胞,而慢性鼻窦炎伴鼻息肉则免疫细胞和髓系细胞更丰富,髓系细胞比例从对照到慢性鼻窦炎不伴鼻息肉再到慢性鼻窦炎伴鼻息肉逐步增加。空间差异基因分析显示慢性鼻窦炎伴鼻息肉髓系细胞中免疫调节和组织重塑基因上调,包括M2样免疫抑制基因,而慢性鼻窦炎不伴鼻息肉中LYZ和BPLF1富集,通路富集揭示慢性鼻窦炎伴鼻息肉髓系细胞中IL信号和肽配体结合受体通路上调,趋化因子分析显示1型反应趋化因子在慢性鼻窦炎不伴鼻息肉中表达,而2型反应趋化因子在慢性鼻窦炎伴鼻息肉中偏倚,与2型免疫偏向一致。
组织重塑方面,髓系细胞作为上皮-免疫交互的关键参与者,上调基质金属蛋白酶激活、肽配体受体、驱动蛋白、PI3K-AKT信号和角化通路,簇细胞富集在扩展空间队列中得到确认,且与髓系细胞基质金属蛋白酶活性正相关,支持簇细胞、CD4+ Th2细胞和髓系细胞协同重塑慢性鼻窦炎伴鼻息肉组织微环境的模型。上皮区域主成分分析使用前500个可变基因显示样本组成和基因程序系统性差异,差异基因和通路分析显示慢性鼻窦炎伴鼻息肉上皮细胞中G蛋白偶联受体信号、配体-受体相互作用和角化通路上调,而慢性鼻窦炎不伴鼻息肉中抗原呈递和代谢通路富集,将上皮转录组投影至基底细胞轨迹空间显示慢性鼻窦炎不伴鼻息肉样本富集于宿主防御命运,慢性鼻窦炎伴鼻息肉富集于免疫重塑命运,量化分析确认慢性鼻窦炎伴鼻息肉上皮细胞中免疫重塑特征显著增加。免疫细胞分析也揭示 distinct 转录程序和通路富集,区分慢性鼻窦炎伴鼻息肉和慢性鼻窦炎不伴鼻息肉,共表达基因模块分析识别出中性粒细胞脱颗粒、糖基化和细胞外基质粘附通路,配体-受体分析显示慢性鼻窦炎伴鼻息肉中特异性2型炎症信号,空间映射通过Delaunay三角剖分显示慢性鼻窦炎伴鼻息肉组织中复杂细胞组织,几何分析确认慢性鼻窦炎伴鼻息肉中上皮-免疫相互作用升高。
总之,本研究通过整合单细胞和空间转录组学分析,揭示了慢性鼻窦炎伴鼻息肉发病机制中协调的免疫-上皮相互作用,不仅提供了对疾病病理生理学的深入见解,还突出了免疫-上皮相互作用作为慢性炎症潜在治疗靶点的重要性。研究识别出多个有前景的干预目标,包括免疫调节性巨噬细胞及其趋化因子CCL13/CCL18、IL-4/IL-13驱动的肥大细胞-T细胞信号、前列腺素介导的簇细胞-Th2细胞交互以及KLF4调控的基底细胞命运决定,dupilumab在减少免疫重塑基底状态方面的功效为此类发现平台提供了强有力的概念验证。尽管研究存在观察性设计、缺乏因果推断和样本异质性等局限,但其综合多组学框架为慢性鼻窦炎机制研究和治疗创新提供了宝贵资源,未来功能研究将有助于确认识别通路和细胞状态的机制作用及转化潜力。
原始出处:
Liao, G., Nakayama, T., Zhu, B., Lee, I. T., Yeung, J., Yeo, Y. Y., Chang, Y., Wang, C., Liao, S. C.-K., Nkosi, D., Renteria, A., Bravo, D. T., Overdevest, J. B., Yan, C. H., Zarabanda, D., Gall, P. A., Dholakia, S. S., Borchard, N. A., Yang, A., Kim, D., Patel, Z. M., Hwang, P. H., Wagh, D., Coller, J., Phillips, K. M., Chang, M. T., Lechner, M., Li, Z., Yeh, T.-H., Nolan, G., Longhi, M. S., Boussiotis, V., Barouch, D. H., Ma, Q., Nayak, J. V., & Jiang, S. (2025). Multi-scaled transcriptomics of chronically inflamed nasal epithelium reveals immune-epithelial dynamics and tissue remodeling in nasal polyp formation. Immunity, 58, 2593–2608.
本文相关学术信息由梅斯医学提供,基于自主研发的人工智能学术机器人完成翻译后邀请临床医师进行再次校对。如有内容上的不准确请留言给我们。
- 搜索
-
- 1000℃李寰:先心病肺动脉高压能根治吗?
- 1000℃除了吃药,骨质疏松还能如何治疗?
- 1000℃抱孩子谁不会呢?保护脊柱的抱孩子姿势了解一下
- 1000℃妇科检查有哪些项目?
- 1000℃妇科检查前应做哪些准备?
- 1000℃女性莫名烦躁—不好惹的黄体期
- 1000℃会影响患者智力的癫痫病
- 1000℃治女性盆腔炎的费用是多少?
- 标签列表
-
- 星座 (702)
- 孩子 (526)
- 恋爱 (505)
- 婴儿车 (390)
- 宝宝 (328)
- 狮子座 (313)
- 金牛座 (313)
- 摩羯座 (302)
- 白羊座 (301)
- 天蝎座 (294)
- 巨蟹座 (289)
- 双子座 (289)
- 处女座 (285)
- 天秤座 (276)
- 双鱼座 (268)
- 婴儿 (265)
- 水瓶座 (260)
- 射手座 (239)
- 不完美妈妈 (173)
- 跳槽那些事儿 (168)
- baby (140)
- 女婴 (132)
- 生肖 (129)
- 女儿 (129)
- 民警 (127)
- 狮子 (105)
- NBA (101)
- 家长 (97)
- 怀孕 (95)
- 儿童 (93)
- 交警 (89)
- 孕妇 (77)
- 儿子 (75)
- Angelababy (74)
- 父母 (74)
- 幼儿园 (73)
- 医院 (69)
- 童车 (66)
- 女子 (60)
- 郑州 (58)