首页 > 医疗资讯/ 正文
近年来,随着益生菌与益生元在食品及婴幼儿配方产品中的广泛应用,其对于肠道健康的调节作用日益受到科研界的关注,双歧杆菌作为人体肠道微生物群中的一类重要有益菌属,在维持肠道稳定与免疫功能方面发挥着不可替代的作用,尽管已有大量研究探讨了益生菌的潜在益处,然而针对不同年龄段人群肠道中占主导地位的双歧杆菌菌株如何调控肠道免疫系统及微生物多样性的机制仍不明确,特别是在不同免疫微环境条件下其作用是否存在差异尚缺乏系统研究,已有研究表明婴儿期肠道中以婴儿双歧杆菌为主,而随着个体成长至儿童期、成年期及老年期,青少年双歧杆菌的比例逐渐上升,这两种菌株在不同年龄阶段的肠道中具有明显的演替规律,但其对宿主免疫系统特别是对肠道黏膜免疫中重要的γδ T细胞的影响尚未得到充分阐释。

本研究采用多模型系统综合评价两种代表性年龄相关双歧杆菌菌株——青少年双歧杆菌与婴儿长双歧杆菌亚种婴儿株在调节肠道免疫及微生物组成方面的功能,实验设计包括使用葡聚糖硫酸钠诱导的慢性结肠炎小鼠模型、抗生素清除肠道菌群后的无菌小鼠模型以及体外建立的人肠道γδ T细胞与双歧杆菌共培养体系,在DSS结肠炎模型中,小鼠经过四轮DSS循环处理建立慢性炎症状态,随后分别灌胃给予两种双歧杆菌菌株。通过对结肠组织进行转录组测序及肠道菌群16S rRNA测序,系统分析菌株干预后基因表达谱及微生物群落结构的变化,同时利用流式细胞术检测肠道组织及外周血中γδ T细胞及其亚群的浸润情况与活化状态。在无菌小鼠模型中,通过广谱抗生素混合液清除肠道内原有菌群后分别给予两种双歧杆菌干预,进一步评估其在无其他微生物干扰条件下对宿主基因表达及免疫通路的影响,体外实验则直接分离人结肠组织来源的γδ T细胞,分别与活的双歧杆菌共培养,通过RNA-seq技术分析菌株直接作用后T细胞转录组的改变,并采用ELISA检测细胞因子分泌水平。
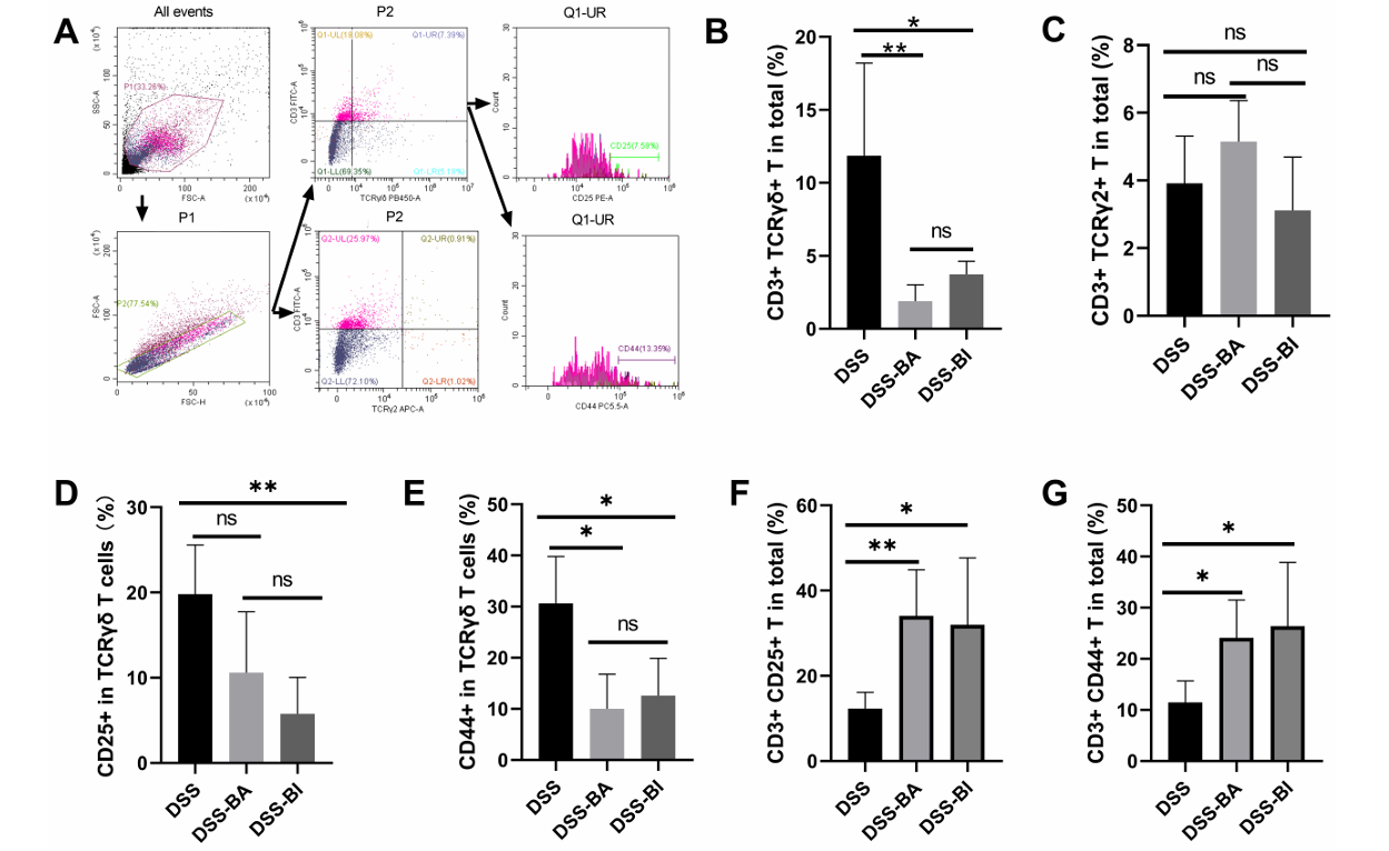
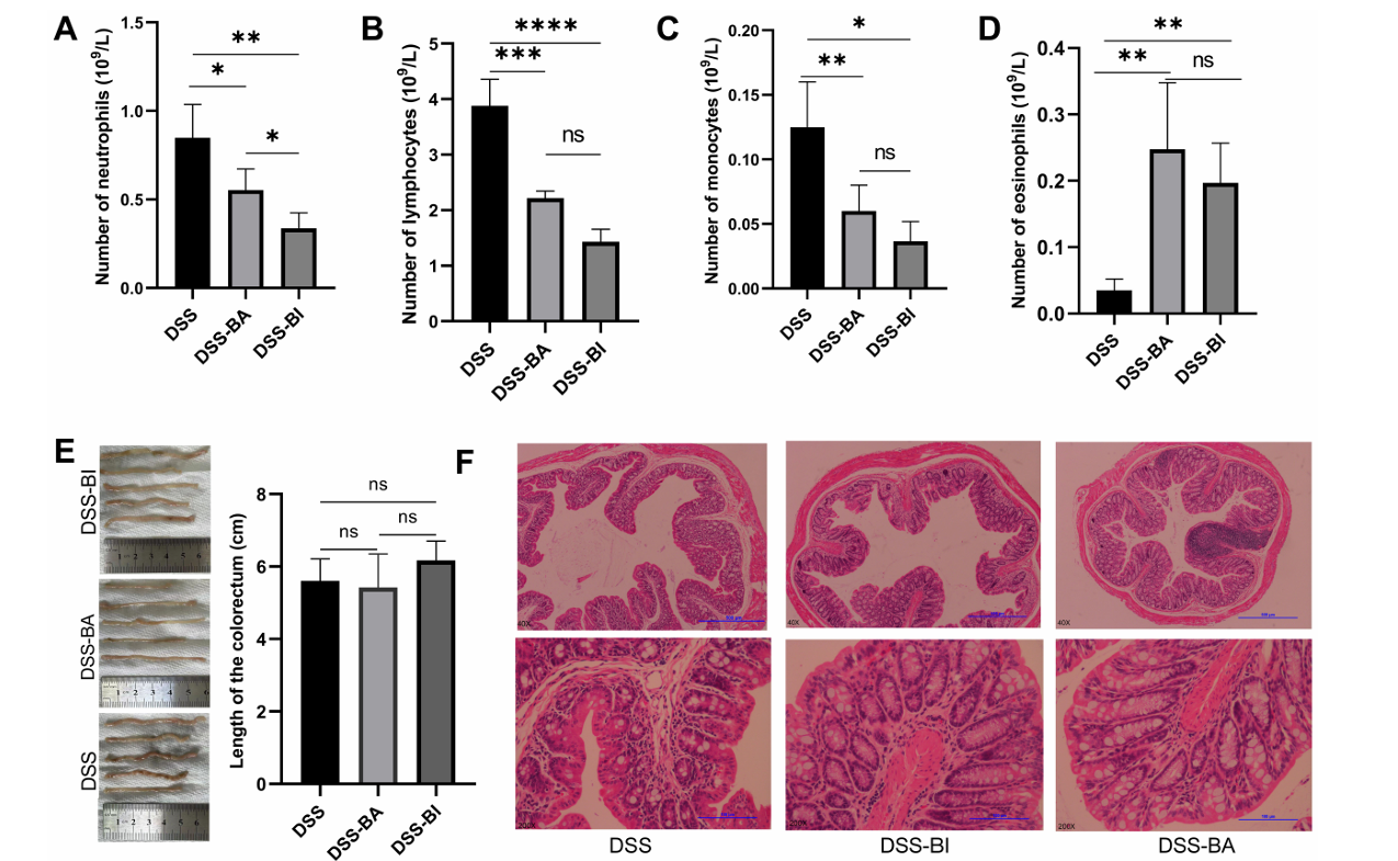
结果显示,在DSS诱导的慢性结肠炎模型中,与对照组相比,DSS处理导致结肠长度显著缩短,肠道隐窝结构破坏以及免疫细胞浸润增加,转录组分析鉴定出896个差异表达基因。其中细胞因子-细胞因子受体相互作用通路及炎症性肠病相关信号通路显著富集,值得注意的是,这些差异基因中γ链相关细胞因子表达明显上调,该分子是γδ T细胞受体的核心组成部分,提示γδ T细胞在肠道炎症中具有重要功能。双歧杆菌干预后,两种菌株均能显著降低结肠组织中γδ T细胞的浸润水平,并下调γδ T细胞表面活化标志CD25与CD44的表达,然而在整体CD3+ T细胞中CD25与CD44的表达反而上升,暗示其他T细胞亚群如调节性T细胞可能参与免疫抑制调节。在外周血免疫细胞分析中,两种菌株干预均使中性粒细胞、淋巴细胞及单核细胞数量下降,而嗜酸性粒细胞数量上升,组织病理学检查显示BA与BI处理均可促进肠道隐窝结构修复,增强肠道屏障完整性,并减少免疫细胞浸润,尽管结肠长度在短期干预内未能恢复正常。

图1 DSS诱导的小鼠结肠炎转录特征
转录组数据的深入分析揭示了两种双歧杆菌菌株在调节免疫相关信号通路上存在明显差异,在DSS模型中,与DSS组相比,BA干预后共有1218个基因上调、434个基因下调,主要富集于神经活性配体-受体相互作用、细胞因子-细胞因子受体相互作用、钙信号通路及细胞黏附分子等通路,而BI干预则鉴定出365个差异基因。其中140个上调、225个下调,显著富集于细胞因子-细胞因子受体相互作用、IL-17信号通路、TNF信号通路及炎症性肠病等通路,值得注意的是,两种干预共同影响的信号通路仅有细胞因子-细胞因子受体相互作用及病毒蛋白与细胞因子及其受体相互作用两条,说明BA与BI通过不同的分子机制调节肠道免疫。进一步通过qRT-PCR及免疫荧光验证了部分差异基因的表达变化,BA与BI干预均显著降低炎症相关因子CXCL2的表达,同时上调TGFβ1、FOXP3及IL10等抗炎因子的表达,其中TGFβ1在肠道隐窝区域的表达定位发生改变。
肠道微生物群落分析表明,在DSS模型中,BA与BI干预均能调节肠道菌群结构,但具体作用方式存在菌株特异性,主坐标分析显示不同处理组微生物群落结构明显分离。LEfSe分析发现BA组中优杆菌属、菲卡菌属等菌群显著富集,而BI组中则以纳米球菌属、乳酸球菌属、阴道球菌属等为特征,此外BA干预后乳酸杆菌数量显著降低,而BI干预则未引起该菌属明显变化,说明两种益生菌对特定细菌种群具有不同的调控能力。在无菌小鼠模型中,抗生素处理显著降低了肠道菌群多样性,BA与BI干预均未能使菌群完全恢复至正常状态,随机森林分析显示BI组中阿德勒克罗兹菌属、双歧杆菌属等为主要特征菌,而BA组中则以肠球菌属和哺乳动物球菌属为主,表明即便在无菌背景下,两种菌株对微生物生态系统的影响仍具有特异性。

图2 双歧杆菌干预影响DSS诱导小鼠模型中结肠γδ T细胞水平
体外共培养实验进一步揭示了两菌株对γδ T细胞的直接作用机制,BA与γδ T细胞共培养后仅引起82个基因表达变化,主要涉及细胞因子-细胞因子受体相互作用、坏死性凋亡及FcεRI信号通路等,而BI共培养则导致118个基因表达改变。其中77个上调、41个下调,显著富集于细胞因子-细胞因子受体相互作用、JAK-STAT信号通路、Toll样受体信号通路及趋化因子信号通路等重要免疫调节通路。值得注意的是,BI处理显著提高了γδ T细胞中4-1BB、4-1BBL及IFN-γ的表达,同时降低TNFα水平,而BA处理仅对TNFα有抑制作用,对4-1BB、4-1BBL及IFN-γ无显著影响。ELISA检测结果进一步证实BI能直接刺激γδ T细胞分泌IFN-γ,但对IL-17无影响,而BA对两种细胞因子均无直接作用,表明BI可通过直接途径激活γδ T细胞,而BA的免疫调节作用可能依赖其他免疫细胞或间接机制。
通过整合三个模型中显著变化的KEGG通路,研究发现BA主要激活NOD2样受体信号通路,且在体内外实验中均引起NOD2基因表达上调。BI在DSS模型中同样激活NOD2样受体信号通路,而在体外共培养模型中同时激活NOD样受体和Toll样受体信号通路,多组学关联分析进一步揭示了免疫相关差异表达基因与特定肠道微生物属之间的相关性,在DSS模型中,大多数差异基因与Helbacterium、Erysipelatoclostridium等菌属呈正相关,在无菌模型中,免疫相关差异基因与Aceitromaculum、Ruthenibacterium等菌属存在显著关联,这些结果表明肠道微生物群落与宿主免疫基因表达之间存在复杂的相互作用网络,且这种互作关系受益生菌菌株特性及免疫微环境的共同调控。

图3 双歧杆菌干预对DSS诱导异常外周血细胞亚群及肠道组织病理损伤的缓解作用
本研究系统阐明青少年双歧杆菌与婴儿长双歧杆菌亚种婴儿株通过不同的分子机制调节肠道免疫反应及微生物群落结构,BA主要依赖NOD2样受体信号通路发挥免疫调节功能。而BI则通过激活IL-17、TNF等信号通路并直接作用于γδ T细胞来调控免疫应答,这些菌株特异性效应高度依赖于宿主免疫微环境的状态,为开发针对不同年龄阶段及疾病状态的个性化益生菌干预策略提供了重要的理论依据。未来研究应进一步纳入老年期相关双歧杆菌菌株,并结合代谢组学分析,深入探索菌株特异性代谢产物在γδ T细胞免疫调节中的作用机制,以推动精准微生物疗法的发展。
原始出处:
He Y, Zhang F, Tian Z, Li R, Su M, Hong L, Wen J, Zhang C, Tian J and Guo L (2025) Immune microenvironment-dependent effects of age-associated Bifidobacterium strains on gut immunity and microbial diversity. Front. Cell. Infect. Microbiol. 15:1639178. doi: 10.3389/fcimb.2025.1639178
本文相关学术信息由梅斯医学提供,基于自主研发的人工智能学术机器人完成翻译后邀请临床医师进行再次校对。如有内容上的不准确请留言给我们。
- 搜索
-
- 1000℃李寰:先心病肺动脉高压能根治吗?
- 1000℃除了吃药,骨质疏松还能如何治疗?
- 1000℃抱孩子谁不会呢?保护脊柱的抱孩子姿势了解一下
- 1000℃妇科检查有哪些项目?
- 1000℃妇科检查前应做哪些准备?
- 1000℃女性莫名烦躁—不好惹的黄体期
- 1000℃会影响患者智力的癫痫病
- 1000℃治女性盆腔炎的费用是多少?
- 标签列表
-
- 星座 (702)
- 孩子 (526)
- 恋爱 (505)
- 婴儿车 (390)
- 宝宝 (328)
- 狮子座 (313)
- 金牛座 (313)
- 摩羯座 (302)
- 白羊座 (301)
- 天蝎座 (294)
- 巨蟹座 (289)
- 双子座 (289)
- 处女座 (285)
- 天秤座 (276)
- 双鱼座 (268)
- 婴儿 (265)
- 水瓶座 (260)
- 射手座 (239)
- 不完美妈妈 (173)
- 跳槽那些事儿 (168)
- baby (140)
- 女婴 (132)
- 生肖 (129)
- 女儿 (129)
- 民警 (127)
- 狮子 (105)
- NBA (101)
- 家长 (97)
- 怀孕 (95)
- 儿童 (93)
- 交警 (89)
- 孕妇 (77)
- 儿子 (75)
- Angelababy (74)
- 父母 (74)
- 幼儿园 (73)
- 医院 (69)
- 童车 (66)
- 女子 (60)
- 郑州 (58)