首页 > 医疗资讯/ 正文
随着社会经济的发展和生活水平的提高,高脂饮食(HFD)成为许多人群的主要饮食模式。长期大量摄入高脂饮食会导致肝脏脂质过度积累,进而诱发低度慢性肝脏炎症,这不仅损害肝功能,还促进纤维化的发展,甚至可能进展为肝细胞癌,严重威胁人类健康。近年来,发酵全谷物因其丰富的生物活性成分和多样的健康益处,受到广泛关注。本研究通过黑大麦和藜麦的复合谷物发酵工艺(Fermented Grains,FG)探讨其对高脂饮食诱导小鼠慢性肝脏炎症的调节作用。

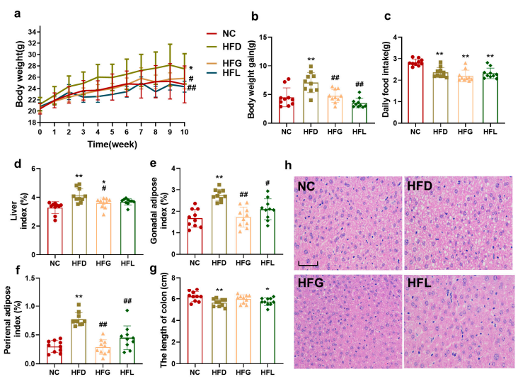
研究人员采用6周龄雄性C57BL/6J小鼠,分为正常对照组(NC)、高脂饮食组(HFD)、高脂饮食加FG组(HFG)和高脂饮食加乳酸菌组(HFL),持续干预10周。FG由黑大麦和藜麦以2.4:1质量比混合,经α-淀粉酶糖化后接种乳酸菌共发酵制备。实验过程中监测小鼠体重、食物摄入,终点采集肝脏、脂肪组织及结肠进行组织学分析、炎症因子检测(ELISA)、基因表达(qPCR)、代谢组学(UPLC-QTOF-MSE)及宏基因组测序分析肠道菌群组成。
结果显示,FG显著抑制高脂饮食小鼠体重增加,减少肝脏及内脏脂肪组织指数,部分缓解结肠长度缩短,提示其对代谢紊乱的保护作用。肝脏组织学显示,FG降低肝细胞脂肪空泡的大小和数量,缓解肝细胞损伤。FG显著下调肝组织中TNF-α、IL-1β、IL-6的mRNA及蛋白水平,同时抑制炎症信号通路相关基因Tlr4、CD14和Myd88的表达,提示其通过抑制TLR4/MyD88/CD14途径减轻肝脏炎症。

FG 可降低高脂饮食(HFD)喂养小鼠的体重,同时降低其肝脏指数与脂肪组织指数
代谢组学分析发现,FG提升肝脏中维生素A、L-色氨酸、去甲基褪黑素等抗炎代谢物含量,同时降低促炎胆汁酸(如牛磺胆酸)水平。维生素A和L-色氨酸水平与肝脏炎症标志物负相关,而促炎胆汁酸则呈正相关。肠道菌群分析显示,FG干预恢复高脂饮食导致的菌群多样性下降,显著降低Firmicutes/Bacteroidetes比值,增加了有益菌如Lawsonibacter、Acetatifactor和Bifidobacterium criceti的丰度,抑制潜在促炎菌属Adlercreutzia和Dubosiella。

FG 可缓解高脂饮食(HFD)喂养小鼠的肝脏炎症。
FG促进肠道菌群胆汁酸生物合成通路活性,增强色氨酸代谢相关的吲哚类代谢物(如吲哚乙醛、2-吲哚甲酸)含量,这些代谢物可激活肠道免疫调节网络,促进抗炎细胞的功能,进一步通过肠肝轴抑制肝脏炎症。
综上,本研究证实FG通过调节肝脏代谢物和肠道菌群,显著缓解高脂饮食诱导的慢性肝脏炎症。FG通过抑制TLR4/MyD88/CD14信号通路,降低多种促炎细胞因子表达,改善脂质代谢和胆汁酸代谢紊乱,同时促进有益菌群增殖和有益代谢物生成,构建肠肝轴互作网络,发挥抗炎保护作用。该发现为开发基于发酵全谷物的肝脏炎症预防和辅助治疗提供了新思路。 然而,本研究亦存在局限,譬如具体关键代谢物及菌群在抗炎机制中的作用尚需深入阐明,未来应结合多组学联合分析及功能验证,进一步揭示FG的分子机制及临床应用潜力。
原始出处
Wei, F.; Jiang, H.; Zhu, C.; Zhong, L.; Lin, Z.; Wu, Y.; Song, L. Co-Fermented Black Barley and Quinoa Alleviate Hepatic Inflammation via Regulating Metabolic Disorders and Gut Microbiota in Mice Fed with High-Fat Diet. Nutrients 2025, 17, 3228. https://doi.org/10.3390/nu17203228
本文相关学术信息由梅斯医学提供,基于自主研发的人工智能学术机器人完成翻译后邀请临床医师进行再次校对。如有内容上的不准确请留言给我们。
- 搜索
-
- 1000℃李寰:先心病肺动脉高压能根治吗?
- 1000℃除了吃药,骨质疏松还能如何治疗?
- 1000℃抱孩子谁不会呢?保护脊柱的抱孩子姿势了解一下
- 1000℃妇科检查有哪些项目?
- 1000℃妇科检查前应做哪些准备?
- 1000℃女性莫名烦躁—不好惹的黄体期
- 1000℃会影响患者智力的癫痫病
- 1000℃治女性盆腔炎的费用是多少?
- 标签列表
-
- 星座 (702)
- 孩子 (526)
- 恋爱 (505)
- 婴儿车 (390)
- 宝宝 (328)
- 狮子座 (313)
- 金牛座 (313)
- 摩羯座 (302)
- 白羊座 (301)
- 天蝎座 (294)
- 巨蟹座 (289)
- 双子座 (289)
- 处女座 (285)
- 天秤座 (276)
- 双鱼座 (268)
- 婴儿 (265)
- 水瓶座 (260)
- 射手座 (239)
- 不完美妈妈 (173)
- 跳槽那些事儿 (168)
- baby (140)
- 女婴 (132)
- 生肖 (129)
- 女儿 (129)
- 民警 (127)
- 狮子 (105)
- NBA (101)
- 家长 (97)
- 怀孕 (95)
- 儿童 (93)
- 交警 (89)
- 孕妇 (77)
- 儿子 (75)
- Angelababy (74)
- 父母 (74)
- 幼儿园 (73)
- 医院 (69)
- 童车 (66)
- 女子 (60)
- 郑州 (58)