首页 > 医疗资讯/ 正文
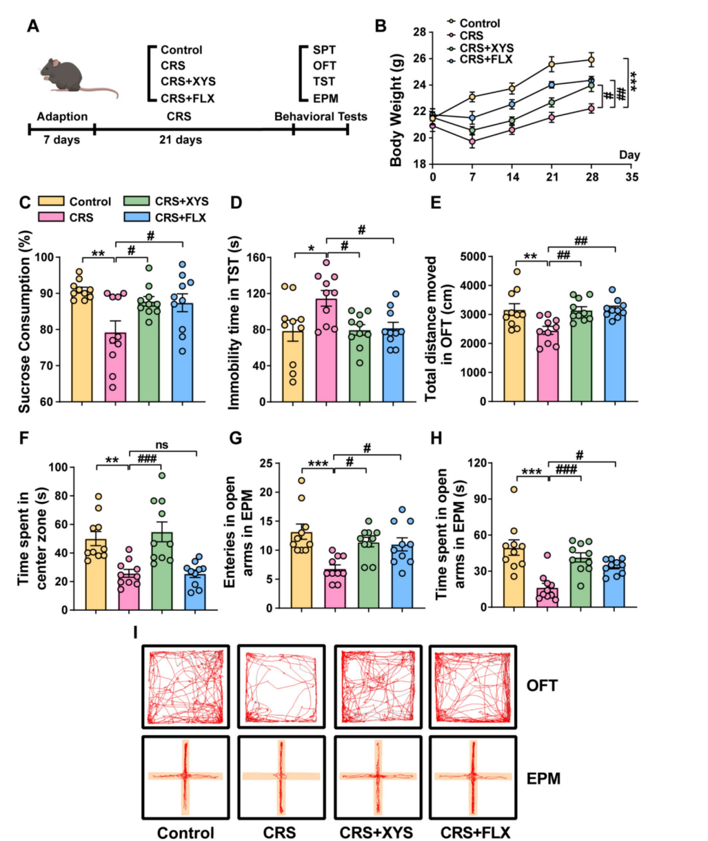
抑郁症作为全球常见的精神健康障碍,其发病机制复杂,传统治疗手段存在效果不佳及副作用多等问题。近年来,越来越多研究关注肠脑轴在情绪调节中的重要作用,肠道微生物与脑功能间的代谢交流成为焦点。肠道菌群失衡及其代谢产物异常被证实与抑郁症密切相关。中药逍遥散作为经典的扶肝解郁方剂,临床及动物实验均显示其抗抑郁效果显著,但具体的分子代谢机制尚未明晰。因此,深入解析逍遥散对肠脑轴代谢网络的调控,具有重要的科学价值和临床意义。

本研究首次采用空间代谢组学结合多组学方法,系统揭示了传统中药逍遥散(XYS)在调控肠脑轴代谢网络中的抗抑郁机制。研究不仅表明逍遥散能有效调节关键肠道菌群如Dubosiella和Akkermansia的丰度,还发现其显著影响脑内脂质、色氨酸及谷氨酸代谢等功能性代谢途径,进而改善慢性限制性应激(CRS)诱导的抑郁样行为和脑微结构损伤。创新性地应用脑部扩散张量成像(DTI)分析,揭示了逍遥散对内侧前额叶皮层和海马神经整合性的保护作用,为传统中医药抗抑郁研究提供了全新视角和技术路径。
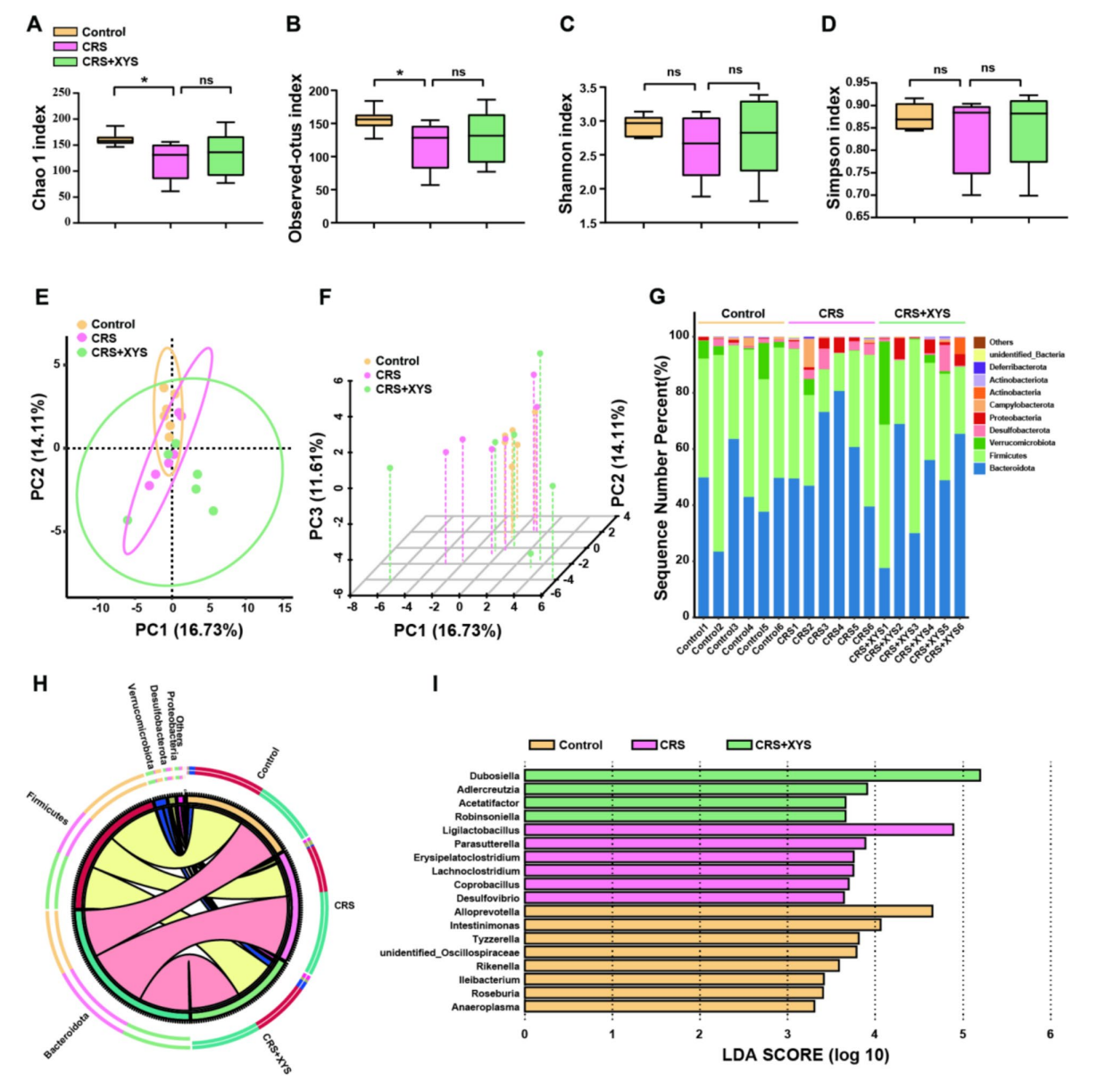
研究人员采用慢性限制性应激(CRS)小鼠模型模拟抑郁状态,结合抗生素处理及无菌小鼠模型,系统评估逍遥散对肠道菌群及其代谢产物的影响。利用16S rRNA高通量测序技术分析肠道菌群多样性与结构变化。进一步通过代谢组学技术及创新的空气流动辅助电喷雾离子化质谱成像(AFADESI-MSI)进行空间代谢组学分析,揭示脑内关键代谢物的空间分布和定量变化。最后采用脑部扩散张量成像技术(DTI)检测逍遥散对脑内白质纤维结构及神经完整性的保护作用,形成多组学整合分析框架。
结果显示,逍遥散显著降低了致病菌属Desulfovibrio、Erysipelatoclostridium和Parasutterella的相对丰度,同时显著增加益生菌属Dubosiella及Akkermansia,重塑了肠道微生态环境。逍遥散调节了甘油磷脂代谢和色氨酸代谢,促进抗抑郁相关神经递质的合成及代谢平衡。

图:逍遥散显著增加抑郁小鼠的体重增长并改善其异常行为
此外,通过AFADESI-MSI分析发现,逍遥散显著影响脑内脂质代谢、谷氨酸/谷氨酰胺代谢、乙酰胆碱及腺苷代谢,调节脑区域间的代谢差异,尤其是在内侧前额叶皮层和海马区域。 DTI结果显示,逍遥散有效抑制了CRS诱导的内侧前额叶皮层和海马神经完整性丧失,提示其对神经网络结构具有保护作用。

图:逍遥散可重建慢性束缚应激(CRS)诱导的抑郁小鼠肠道菌群
总之,本研究系统揭示了逍遥散通过调控肠道菌群及其代谢产物,改善脑内关键代谢通路,并保护脑神经微结构,从而发挥抗抑郁作用的新机制。空间代谢组学结合多组学技术的创新应用,为传统中医药的现代研究开辟了新思路。未来研究可进一步探讨逍遥散具体活性成分与靶标的关系,及其在人群中的临床应用潜力。
原始出处
Hao, Wz., Sun, Yr., Zhang, Yr. et al. Xiaoyaosan modulates gut-brain metabolic pathways and brain microstructure in depression: a multi-omics insight. Chin Med 20, 151 (2025). https://doi.org/10.1186/s13020-025-01212-z
本文相关学术信息由梅斯医学提供,基于自主研发的人工智能学术机器人完成翻译后邀请临床医师进行再次校对。如有内容上的不准确请留言给我们。
- 搜索
-
- 1000℃李寰:先心病肺动脉高压能根治吗?
- 1000℃除了吃药,骨质疏松还能如何治疗?
- 1000℃抱孩子谁不会呢?保护脊柱的抱孩子姿势了解一下
- 1000℃妇科检查有哪些项目?
- 1000℃妇科检查前应做哪些准备?
- 1000℃女性莫名烦躁—不好惹的黄体期
- 1000℃会影响患者智力的癫痫病
- 1000℃治女性盆腔炎的费用是多少?
- 标签列表
-
- 星座 (702)
- 孩子 (526)
- 恋爱 (505)
- 婴儿车 (390)
- 宝宝 (328)
- 狮子座 (313)
- 金牛座 (313)
- 摩羯座 (302)
- 白羊座 (301)
- 天蝎座 (294)
- 巨蟹座 (289)
- 双子座 (289)
- 处女座 (285)
- 天秤座 (276)
- 双鱼座 (268)
- 婴儿 (265)
- 水瓶座 (260)
- 射手座 (239)
- 不完美妈妈 (173)
- 跳槽那些事儿 (168)
- baby (140)
- 女婴 (132)
- 生肖 (129)
- 女儿 (129)
- 民警 (127)
- 狮子 (105)
- NBA (101)
- 家长 (97)
- 怀孕 (95)
- 儿童 (93)
- 交警 (89)
- 孕妇 (77)
- 儿子 (75)
- Angelababy (74)
- 父母 (74)
- 幼儿园 (73)
- 医院 (69)
- 童车 (66)
- 女子 (60)
- 郑州 (58)