首页 > 医疗资讯/ 正文
心肌肥厚作为多种心血管疾病的关键病理过程,严重威胁患者生命质量。当前临床缺乏针对心肌肥厚的特效药物,亟需新型治疗策略。 传统中药在心血管疾病防治中发挥着重要作用。丹参和川芎均为活血化瘀药,有丰富的药理活性成分。丹参川芎复方(GXNT)作为复合制剂,广泛应用于临床各种心血管病症,但其抗心肌肥厚的具体活性成分及分子机制尚不清晰。

本研究首次系统筛选出GXNT中的关键活性成分薁酮I和丹参酚酸B,并揭示其通过协同调控MAP3K1信号通路,显著改善多种动物模型中的心肌肥厚及心功能,为深入理解中药复方的现代医学价值提供了新证据。
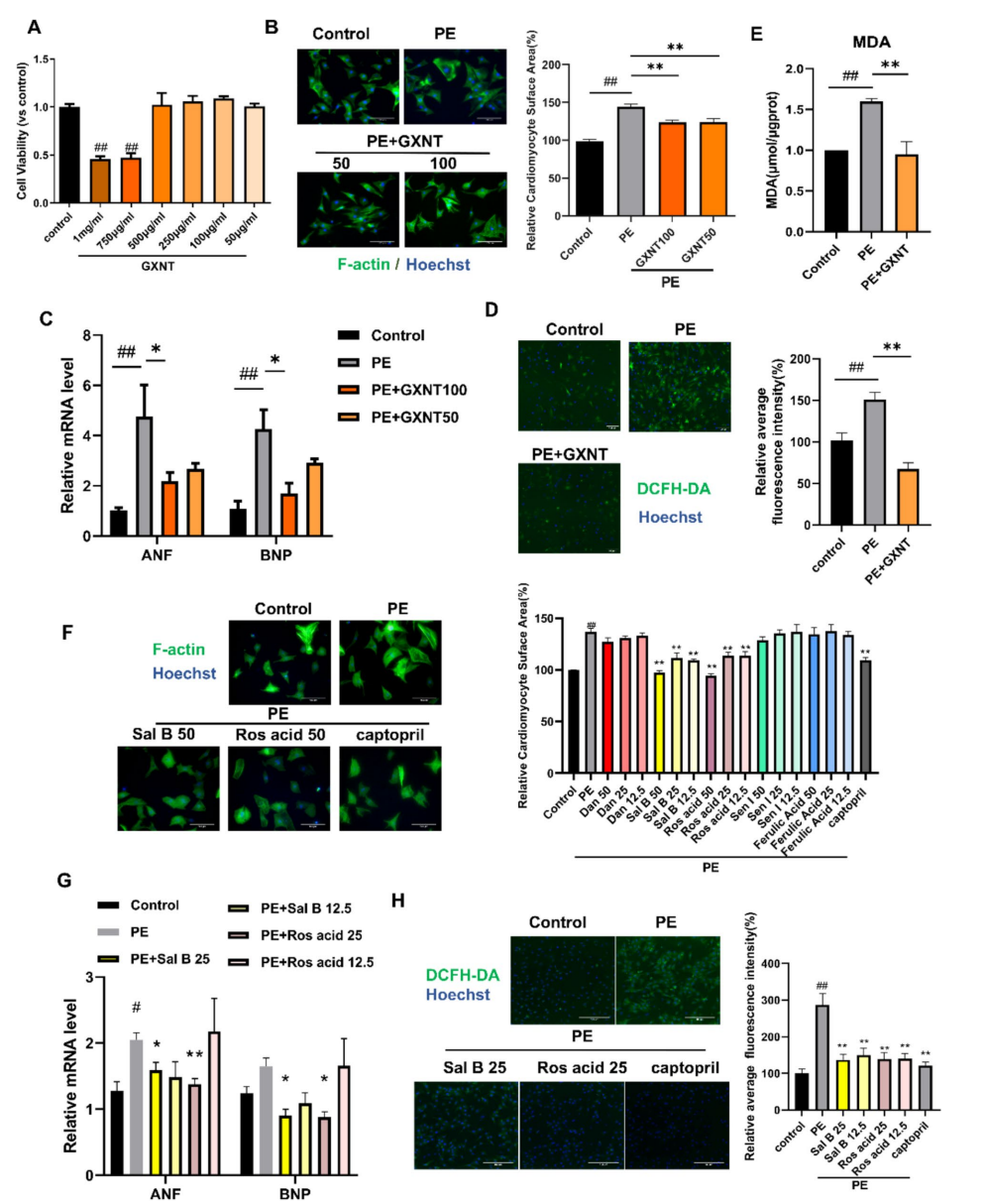
研究人员采用多层次模型系统评估GXNT抗心肌肥厚作用。首先,利用阿魏酸A(aristolochic acid A)诱导的斑马鱼心肌肥厚模型,通过心脏功能活体成像筛选GXNT活性成分。随后,在苯肾上腺素(phenylephrine)诱导的心肌细胞肥大模型(NRCMs)中,采用F-肌动蛋白免疫染色进一步验证筛选物的抗肥厚作用。
此外,选取异丙肾上腺素诱导的小鼠心肌肥厚模型,结合超声心动图检测心功能变化,组织病理学分析心肌结构以及免疫印迹技术检测信号通路相关蛋白,评估活性成分的保护作用及机制。利用转录组测序揭示关键分子网络,采用siRNA技术敲降信号分子MAP3K1,验证其在肥厚形成中的作用。最后,开展分子对接与动态模拟,预测活性成分与MAP3K1的结合能力。
结果显示,在斑马鱼模型中,GXNT显著缓解阿魏酸A诱导的心肌肥厚,筛选出川芎成分薁酮I(Senkyunolide I)为主要活性成分。苯肾上腺素诱导的NRCMs模型显示丹参中的丹参酚酸B(Salvianolic acid B)和迷迭香酸(Rosmarinic acid)具有明显抗肥厚效果。 在异丙肾上腺素小鼠模型中,联合使用薁酮I和丹参酚酸B表现出协同作用,显著改善射血分数等心功能指标,减轻心肌纤维化及细胞肥大。两者还降低心肌氧化应激水平及炎症因子表达。

图:基于乙酸处理斑马鱼模型鉴定GXNT和薁酮I的心脏保护作用
转录组分析发现,薁酮I与丹参酚酸B协同调控MAP3K1信号通路,影响下游炎症与细胞肥大相关分子。siRNA敲降MAP3K1在心肌细胞中抑制了肥厚表型,确认其病理核心地位。分子对接和动态模拟显示两活性成分与MAP3K1具有良好结合潜力,支持其直接调控作用。

图:GXNT、Sal B和Ros酸可缓解苯肾上腺素诱导的新生大鼠心肌细胞肥厚
总之,本研究揭示丹参川芎复方抗心肌肥厚的活性成分与分子机制,强调中药复方中成分协同作用的重要性。MAP3K1作为关键调控因子,连接了信号转导与心肌病理重构,成为潜在治疗靶点。 GXNT的多成分、多靶点特点增强了其治疗心肌肥厚的效果,减少单一成分的副作用风险,具有良好的临床应用前景。未来可进一步优化剂型,开展临床试验验证其安全性与有效性。
原始出处
Liu, C., Guo, R., Zhou, Y. et al. Salvianolic acid B and Senkyunolide I synergistically alleviate cardiac hypertrophy and regulate MAP3K1 signaling. Chin Med 20, 148 (2025). https://doi.org/10.1186/s13020-025-01189-9
本文相关学术信息由梅斯医学提供,基于自主研发的人工智能学术机器人完成翻译后邀请临床医师进行再次校对。如有内容上的不准确请留言给我们。
- 搜索
-
- 1000℃李寰:先心病肺动脉高压能根治吗?
- 1000℃除了吃药,骨质疏松还能如何治疗?
- 1000℃抱孩子谁不会呢?保护脊柱的抱孩子姿势了解一下
- 1000℃妇科检查有哪些项目?
- 1000℃妇科检查前应做哪些准备?
- 1000℃女性莫名烦躁—不好惹的黄体期
- 1000℃会影响患者智力的癫痫病
- 1000℃治女性盆腔炎的费用是多少?
- 标签列表
-
- 星座 (702)
- 孩子 (526)
- 恋爱 (505)
- 婴儿车 (390)
- 宝宝 (328)
- 狮子座 (313)
- 金牛座 (313)
- 摩羯座 (302)
- 白羊座 (301)
- 天蝎座 (294)
- 巨蟹座 (289)
- 双子座 (289)
- 处女座 (285)
- 天秤座 (276)
- 双鱼座 (268)
- 婴儿 (265)
- 水瓶座 (260)
- 射手座 (239)
- 不完美妈妈 (173)
- 跳槽那些事儿 (168)
- baby (140)
- 女婴 (132)
- 生肖 (129)
- 女儿 (129)
- 民警 (127)
- 狮子 (105)
- NBA (101)
- 家长 (97)
- 怀孕 (95)
- 儿童 (93)
- 交警 (89)
- 孕妇 (77)
- 儿子 (75)
- Angelababy (74)
- 父母 (74)
- 幼儿园 (73)
- 医院 (69)
- 童车 (66)
- 女子 (60)
- 郑州 (58)