首页 > 医疗资讯/ 正文
你是否知道,我们身体里住着数以万亿的微生物“小伙伴”,它们不仅影响消化,还可能“遥控”着肝脏的健康?近年来,非酒精性脂肪肝病(NAFLD)在全球范围内的发病率持续攀升,预计到2030年将高达56%,成为慢性肝病甚至肝癌的主要诱因之一。然而,现代医学至今仍未推出特效药物。
近期,一项发表于Chinese Medicine杂志的一项研究指出:源自安宫牛黄丸的传统中药---清开灵口服液,或许能通过“菌-肝对话”机制,成为抗击脂肪肝的新希望。

清开灵是谁?从“清热解毒”到“肝肠同治”
清开灵口服液源于经典中药方“安宫牛黄丸”,长期以来被用于清热解毒、治疗热病。其成分复杂,包括珍珠母、栀子、胆酸等,现代药理学研究已证实其具有抗炎、抗氧化、护肝等多重功效。然而,它是否能够干预高脂饮食诱发的脂肪肝,尤其是是否通过调控肠道菌群发挥作用,此前仍是一个未解之谜。
研究团队首先对清开灵进行了化学成分解析,鉴定出28种活性成分,包括黄芩苷、胆酸、猪去氧胆酸和绿原酸等。这些成分被认为在调节免疫、改善代谢方面具有潜力,例如绿原酸能提升肠道屏障完整性,黄芩苷则可促进某些产短链脂肪酸菌的增殖。

小鼠实验:清开灵“逆转”脂肪肝,效果媲美西药
研究人员将小鼠分为正常饮食组和高脂饮食组,后者再分为模型组、清开灵低剂量组、清开灵高剂量组和西药对照组(使用二甲双胍)。经过8周的干预,结果令人振奋:
-
清开灵显著降低了小鼠的体重、肝脏重量和体表脂肪;
-
血清中的甘油三酯、总胆固醇、低密度脂蛋白等指标明显改善;
-
肝脏切片显示,脂肪变性和脂滴沉积明显减轻;
-
小肠黏膜屏障也得到修复,黏液蛋白MUC-2表达上升。
更令人惊喜的是,清开灵在改善葡萄糖耐受和胰岛素敏感性方面表现优异,效果与二甲双胍相当。

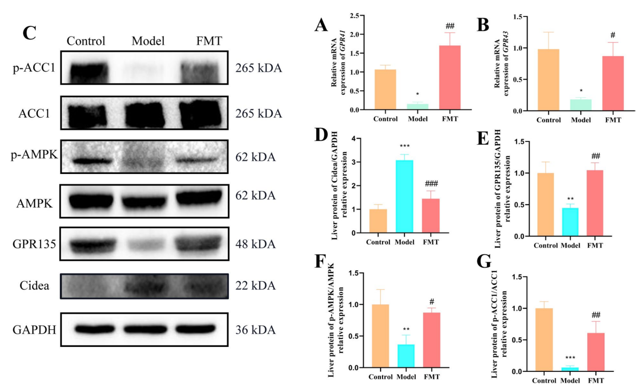
图:清开灵口服液通过肠道微生物调节GPR135/AMPK/ACC1信号通路
肠道菌群:清开灵的“隐形战队”
为什么清开灵能对肝脏产生如此深远的影响?答案藏在肠道里。
通过对小鼠粪便进行16S rRNA测序,研究人员发现:
-
高脂饮食导致肠道菌群失衡,厚壁菌门/拟杆菌门比例升高,有益菌如阿克曼菌、乳酸杆菌减少;
-
清开灵干预后,菌群结构趋于正常,阿克曼菌、拟杆菌等有益菌显著增多,而潜在致病菌如毛螺菌科NK4A136群、Colidextribacter等被抑制。
这些菌群不仅是肠道的“居民”,更是代谢的“工程师”。它们通过发酵膳食纤维,产生短链脂肪酸——乙酸、丙酸、丁酸等,这些物质被视为肠道与肝脏之间的“信使”。
粪便移植实验:菌群“移植”疗效,证实因果关系
为了验证“是不是菌群在起作用”,研究团队进行了一项关键实验:将经过清开灵处理的小鼠粪便移植给高脂饮食的“无菌小鼠”。
结果令人震撼:接受“清开灵菌群”的小鼠,即使没有直接服用清开灵,其肝脏脂肪沉积、体重、血脂等指标也明显改善!这说明,清开灵的抗脂肪肝作用,确实依赖于其对肠道菌群的重塑。
SCFAs + AMPK/ACC1轴:清开灵的“信号通路”揭密
短链脂肪酸不仅是能量来源,还能激活肠道和肝脏中的G蛋白偶联受体GPR41/43和GPR135,进而启动AMPK信号通路。AMPK是细胞中的“能量感应器”,一旦被激活,就会磷酸化并抑制ACC1(脂肪合成关键酶),同时下调CIDEA(脂滴稳定蛋白),从而抑制脂肪合成、促进脂肪氧化。
研究发现,清开灵干预后:
-
粪便和肝脏中的短链脂肪酸水平显著上升;
-
肝脏中GPR135、p-AMPK、p-ACC1蛋白表达上调,CIDEA表达下降;
-
非靶向代谢组学显示,棕榈酸、花生四烯酸等促脂性脂肪酸水平降低。
细胞实验再验证:SCFAs直接“狙击”脂肪沉积
在LX2肝星状细胞模型中,研究人员用油酸和棕榈酸诱导脂肪沉积,再加入短链脂肪酸干预。结果发现:
-
SCFAs显著降低细胞内甘油三酯和总胆固醇;
-
脂滴形成减少;
-
GPR135和AMPK基因表达上调,Cidea和ACC1表达下降。
这说明,SCFAs确实能通过GPR135/AMPK-Cidea/ACC1轴,直接调控肝细胞脂代谢。
结论与展望:清开灵——从古方到现代代谢病新星
这项研究首次系统揭示了清开灵口服液通过“肠道菌群—短链脂肪酸—AMPK/ACC1信号轴”多维调控机制,缓解非酒精性脂肪肝病的全过程。它不仅重塑菌群结构,增强肠道屏障,还激活肝内脂代谢通路,实现“肝肠同治”。
尽管目前研究仍局限于动物模型,但这一发现为中医药在现代代谢性疾病治疗中的应用提供了坚实的科学依据。未来,若能推进临床试验,清开灵有望成为防治脂肪肝、甚至肥胖等相关代谢综合征的天然药物选择。
原始出处
Cai, K., Chen, Z., Wu, J. et al. Qing-Kai-Ling oral liquid alleviates non-alcoholic fatty liver disease via remodeling gut microbiota and activating AMPK/ACC1 axis. Chin Med 20, 177 (2025). https://doi.org/10.1186/s13020-025-01237-4
本文相关学术信息由梅斯医学提供,基于自主研发的人工智能学术机器人完成翻译后邀请临床医师进行再次校对。如有内容上的不准确请留言给我们。
猜你喜欢
- 蓄势待发!中日友好医院充分发挥学科优势,助力冰雪盛会
- 重磅来袭!2024年梅斯医学精神心理领域热点期刊点击TOP10汇总
- 青岛科技大学罗细亮/焦明霞/张沛森和中科院化学所荆莉红ACS Nano:水相直接合成强近红外发射量子点用于创伤性脑损伤可视化评估
- 大脖子甲状腺疾病哪些食物不能吃
- 夏季运动要做的几大标准准备
- 郭艾伦女友晒美照 皮肤白皙爱自拍
- JAMA Network Open:中国脑动静脉畸形出血风险评分系统开发及验证
- 食品安全形势保持稳中向好
- 4款果蔬汁的做法 健康消脂多喝多漂亮
- BRIT J SURG:基线血清碳水化合物抗原19-9水平对可切除和临界可切除胰腺癌患者新辅助放化疗效果的预测价值
- 搜索
-
- 1000℃李寰:先心病肺动脉高压能根治吗?
- 1000℃除了吃药,骨质疏松还能如何治疗?
- 1000℃抱孩子谁不会呢?保护脊柱的抱孩子姿势了解一下
- 1000℃妇科检查有哪些项目?
- 1000℃妇科检查前应做哪些准备?
- 1000℃女性莫名烦躁—不好惹的黄体期
- 1000℃会影响患者智力的癫痫病
- 1000℃治女性盆腔炎的费用是多少?
- 标签列表
-
- 星座 (702)
- 孩子 (526)
- 恋爱 (505)
- 婴儿车 (390)
- 宝宝 (328)
- 狮子座 (313)
- 金牛座 (313)
- 摩羯座 (302)
- 白羊座 (301)
- 天蝎座 (294)
- 巨蟹座 (289)
- 双子座 (289)
- 处女座 (285)
- 天秤座 (276)
- 双鱼座 (268)
- 婴儿 (265)
- 水瓶座 (260)
- 射手座 (239)
- 不完美妈妈 (173)
- 跳槽那些事儿 (168)
- baby (140)
- 女婴 (132)
- 生肖 (129)
- 女儿 (129)
- 民警 (127)
- 狮子 (105)
- NBA (101)
- 家长 (97)
- 怀孕 (95)
- 儿童 (93)
- 交警 (89)
- 孕妇 (77)
- 儿子 (75)
- Angelababy (74)
- 父母 (74)
- 幼儿园 (73)
- 医院 (69)
- 童车 (66)
- 女子 (60)
- 郑州 (58)