首页 > 医疗资讯/ 正文
乳腺癌作为全球女性最常见的恶性肿瘤之一,尽管近年来治疗取得了显著进展,但肿瘤免疫微环境中的免疫抑制状态和免疫细胞有限的浸润依然是肿瘤进展和转移的关键障碍。尤其是肿瘤相关巨噬细胞(TAMs)在肿瘤微环境中多表现为M2样极化状态,促进肿瘤免疫逃逸和恶性进展。因此,重新编程肿瘤免疫微环境,特别是诱导巨噬细胞向抗肿瘤的M1样极化,成为当前免疫治疗的研究热点。然而,临床上如何高效实现这一目标仍面临巨大挑战。
青蒿素衍生物可激活免疫细胞,抑制肿瘤细胞增殖,诱导肿瘤细胞凋亡,且副作用较小。尽管如此,青蒿素在乳腺癌领域的应用尚处于探索阶段,尤其是利用其细胞外囊泡(EVs)作为天然纳米载体,调控肿瘤免疫微环境的研究更是稀缺。

本研究首次从新鲜青蒿中分离获得细胞外囊泡(AEVs),系统鉴定其理化特性及化学成分。通过单细胞RNA测序和转录组分析,详细阐明了AEVs如何诱导乳腺癌模型中巨噬细胞从免疫抑制的M2样极化向抗肿瘤的M1样极化转变,并促进CD8+和CD4+ T细胞向肿瘤浸润,显著抑制肿瘤生长,同时不引起系统性毒性。
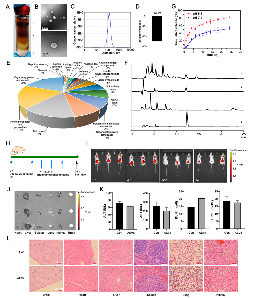
研究团队采用梯度离心法从新鲜青蒿中提取AEVs,随后利用透射电子显微镜(TEM)、纳米颗粒跟踪分析(NTA)、Zetasizer Nano ZS90及液相色谱-质谱联用技术(UHPLC-MS/MS)和高效液相色谱(HPLC)进行全面表征,以确认AEVs的形态、粒径分布、电荷特性及活性成分。 动物模型中,通过单细胞RNA测序(scRNA-seq)解析AEVs作用下肿瘤微环境细胞群变化,进一步利用mRNA测序揭示AEVs诱导巨噬细胞极化的分子机制。体外细胞实验配合免疫组化及流式细胞术分析巨噬细胞极化状态及T细胞浸润水平。

图:AEVs的表征及生物安全性评价
结果显示,AEVs成功促进巨噬细胞由M2样极化向M1样极化转变,伴随核因子κB(NF-κB)信号通路激活和过氧化物酶体增殖物激活受体γ(PPARγ)信号通路抑制。M1样巨噬细胞分泌的趋化因子CCL3和CCL5显著增加,促进了CD8+和CD4+ T淋巴细胞向肿瘤部位的募集,增强了抗肿瘤免疫反应。 体内肿瘤负荷显著下降,肿瘤生长速度减缓,且未见明显的肝肾毒性和全身炎症反应,显示AEVs具有良好的生物安全性。

图:基于单细胞RNA测序(scRNA-seq)分析AEVs抑制EMT-6肿瘤生长的作用机制
综上,本研究揭示了青蒿来源的细胞外囊泡通过调节巨噬细胞极化和增强T细胞浸润,重新塑造乳腺癌免疫微环境的新机制,展示了青蒿植物在癌症免疫治疗领域的潜在价值。未来,AEVs有望发展成为一种新型的天然免疫治疗策略,为乳腺癌患者提供新的治疗选择。 然而,本研究仍存在一定局限,如AEVs成分复杂,具体活性分子尚需进一步明确,临床转化路径及长期安全性评价也亟待深入研究。
原始出处
Wang, Y., Meng, L., Su, S. et al. Artemisia annua-derived extracellular vesicles reprogram breast tumor immune microenvironment via altering macrophage polarization and synergizing recruitment of T lymphocytes. Chin Med 20, 149 (2025). https://doi.org/10.1186/s13020-025-01210-1
本文相关学术信息由梅斯医学提供,基于自主研发的人工智能学术机器人完成翻译后邀请临床医师进行再次校对。如有内容上的不准确请留言给我们。
- 搜索
-
- 1000℃李寰:先心病肺动脉高压能根治吗?
- 1000℃除了吃药,骨质疏松还能如何治疗?
- 1000℃抱孩子谁不会呢?保护脊柱的抱孩子姿势了解一下
- 1000℃妇科检查有哪些项目?
- 1000℃妇科检查前应做哪些准备?
- 1000℃女性莫名烦躁—不好惹的黄体期
- 1000℃会影响患者智力的癫痫病
- 1000℃治女性盆腔炎的费用是多少?
- 标签列表
-
- 星座 (702)
- 孩子 (526)
- 恋爱 (505)
- 婴儿车 (390)
- 宝宝 (328)
- 狮子座 (313)
- 金牛座 (313)
- 摩羯座 (302)
- 白羊座 (301)
- 天蝎座 (294)
- 巨蟹座 (289)
- 双子座 (289)
- 处女座 (285)
- 天秤座 (276)
- 双鱼座 (268)
- 婴儿 (265)
- 水瓶座 (260)
- 射手座 (239)
- 不完美妈妈 (173)
- 跳槽那些事儿 (168)
- baby (140)
- 女婴 (132)
- 生肖 (129)
- 女儿 (129)
- 民警 (127)
- 狮子 (105)
- NBA (101)
- 家长 (97)
- 怀孕 (95)
- 儿童 (93)
- 交警 (89)
- 孕妇 (77)
- 儿子 (75)
- Angelababy (74)
- 父母 (74)
- 幼儿园 (73)
- 医院 (69)
- 童车 (66)
- 女子 (60)
- 郑州 (58)